- 易迪拓培训,专注于微波、射频、天线设计工程师的培养
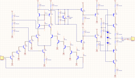
刚开始学无线电,请大家对这个功放提建议
录入:edatop.com 点击:
我知道在刚设计肯定还有很多问题,帮帮我这个初学者吧!
稍后上图
file:///C:/Documents%20and%20Settings/Administrator/%E6%A1%8C%E9%9D%A2/%E5%9B%BE%E7%89%872.png

太复杂。一般人是看不懂的。
三极管用得太多,显得很繁杂
不懂,不过还是顶一个


