- 易迪拓培训,专注于微波、射频、天线设计工程师的培养
无线电能传输
录入:edatop.com 点击:
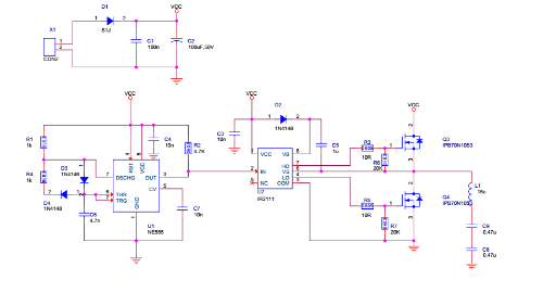
IR2111半桥驱动电路七脚输不出方波什么情况、四脚能输出
小编也上个图片看看再说
图

图

图
上一篇:wifi通信速率与选型
下一篇:无线网络中wlan和wifi有什么联系和区别
小编也上个图片看看再说
图

图

图
上一篇:wifi通信速率与选型
下一篇:无线网络中wlan和wifi有什么联系和区别