- 易迪拓培训,专注于微波、射频、天线设计工程师的培养
最近想做100米无线对讲机的电路,学生party一枚,求大神给电路图和经验指点。。。
求大神给电路图和经验指点。
求大神给电路图和经验指点。
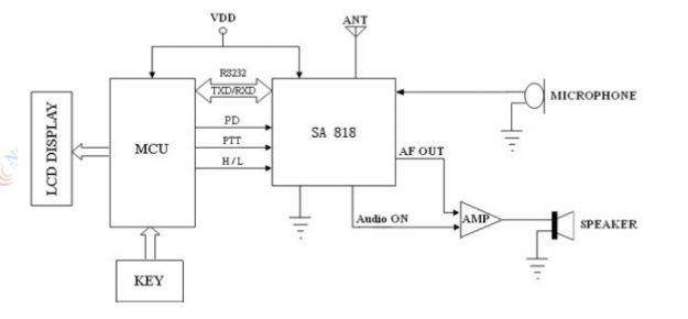
典型应用电路是这样的,进一步资料请联系QQ2355642259

上百度搜索图片,挺多的。
谢谢分享谢谢分享谢谢分享
谢谢分享谢谢分享 谢谢分享
谢谢分享谢谢分享 谢谢分享
谢谢分享 谢谢分享谢谢分享谢谢分享
谢谢分享 谢谢分享 谢 谢
谢谢分享 谢谢分享 谢 谢
谢谢分享 谢谢分享 分 分
谢谢分享 谢谢分享 享 享
谢谢分享 谢谢分享 谢 谢
谢谢分享 谢谢分享 谢 谢
谢 谢谢分享 谢谢分享 分 分
谢谢 谢谢分享 谢谢分享 享 享
谢谢分 谢谢分享 谢谢分享 谢 谢
谢谢分 谢谢分享 谢 谢
谢谢分谢谢分享 谢 谢
谢谢谢谢 分 分
谢谢
支持
上一篇:你知道的短距离无线通信技术有多少 ?
下一篇:用路由器连接两片CC3200的方法?


