- 易迪拓培训,专注于微波、射频、天线设计工程师的培养
cc2640蓝牙正常工作但是不能广播,什么原因?
录入:edatop.com 点击:
cc2640蓝牙正常工作但是不能广播,什么原因?
我在用cc2640时 蓝牙芯片已正常工作例如产生PWM等等,但是下载蓝牙程序时不广播 不知可能的原因有哪些?
Supply Voltage方式是internal LDO regulator 不同的供电方式软件是不需要修改的吧
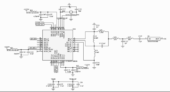
电路图见:

射频部分建议您先参考下TI的参考设计 http://www.ti.com.cn/cn/lit/df/tidrj70/tidrj70.pdf 也是使用陶瓷天线的
DCDC_SW引脚引出来,连接到VDDR上。
查看我的主页,有关于CC2640 相关的教程
上一篇:无线通信专业术语问题
下一篇:CC2640和CC2541分别有多少个串口?


