- 易迪拓培训,专注于微波、射频、天线设计工程师的培养
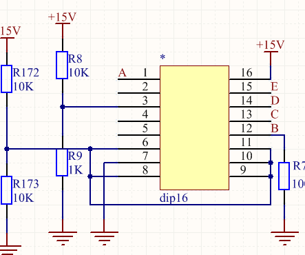
低频磁通信领域的芯片,16管脚
录入:edatop.com 点击:
外围电路这样的,能确定芯片类型吗

是哪种芯片?
上一篇:求大神帮助,ESP8266 AP模式作为服务器,手机网络调试助手连接不上,是不是stm32程序配置的有问题。
下一篇:关于怎样提高无线通信距离


