- 易迪拓培训,专注于微波、射频、天线设计工程师的培养
DIY作品——分享一个无线话筒制作
录入:edatop.com 点击:
在此首先感谢网友的鼎力发帖,我根据本版块提供的一个电路图,做了一个无线话筒。
本人第一次来,呵呵……上图

原理图

插针原件版本(附件中有PCB文件,可以直接用)

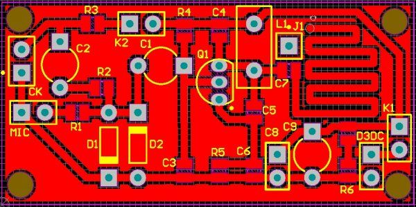
贴片元件版本(附件中有PCB文件,可以直接用)
同时,我还让我带领的电子协会的会员进行了制作。哎,讲解有点亚历山大啊,不过他们做的效果还是很好的。上图……

天线制作有点不太美观

电路焊接质量还不错,哈哈*
实测距离在10米内效果非常清晰(再远没测试)。
现在我有一个发挥的方案,把这个和功放音响结合到一起,你就会拥有一个无线音响了,哈哈……赶紧动手吧
原理图

插针原件版本(附件中有PCB文件,可以直接用)

贴片元件版本(附件中有PCB文件,可以直接用)
同时,我还让我带领的电子协会的会员进行了制作。哎,讲解有点亚历山大啊,不过他们做的效果还是很好的。上图……

天线制作有点不太美观

电路焊接质量还不错,哈哈*
实测距离在10米内效果非常清晰(再远没测试)。
现在我有一个发挥的方案,把这个和功放音响结合到一起,你就会拥有一个无线音响了,哈哈……赶紧动手吧
原理图

插针原件版本(附件中有PCB文件,可以直接用)

贴片元件版本(附件中有PCB文件,可以直接用)
同时,我还让我带领的电子协会的会员进行了制作。哎,讲解有点亚历山大啊,不过他们做的效果还是很好的。上图……

天线制作有点不太美观

电路焊接质量还不错,哈哈*
实测距离在10米内效果非常清晰(再远没测试)。
现在我有一个发挥的方案,把这个和功放音响结合到一起,你就会拥有一个无线音响了,哈哈……赶紧动手吧
本人第一次来,呵呵……上图

原理图

插针原件版本(附件中有PCB文件,可以直接用)

贴片元件版本(附件中有PCB文件,可以直接用)
同时,我还让我带领的电子协会的会员进行了制作。哎,讲解有点亚历山大啊,不过他们做的效果还是很好的。上图……

天线制作有点不太美观

电路焊接质量还不错,哈哈*
实测距离在10米内效果非常清晰(再远没测试)。
现在我有一个发挥的方案,把这个和功放音响结合到一起,你就会拥有一个无线音响了,哈哈……赶紧动手吧
不知道电感线径,线痼的间距多少?
喇叭接哪了?
哎呦,不错哦!
线圈难搞吧
好设计, 赞啊...
学习了!
线圈自制,电源可能是5V
谢谢小编分享
不错,不错。
顶起!
有点意思
赞一个。
不错
看上去还不错
在此首先感谢网友的鼎力发帖,我根据本版块提供的一个电路图,做了一个无线话筒。
本人第一次来,呵呵……上图

原理图

插针原件版本(附件中有PCB文件,可以直接用)

贴片元件版本(附件中有PCB文件,可以直接用)
同时,我还让我带领的电子协会的会员进行了制作。哎,讲解有点亚历山大啊,不过他们做的效果还是很好的。上图……

天线制作有点不太美观

电路焊接质量还不错,哈哈*
实测距离在10米内效果非常清晰(再远没测试)。
现在我有一个发挥的方案,把这个和功放音响结合到一起,你就会拥有一个无线音响了,哈哈……赶紧动手吧
好设计, 赞啊...
顶。
顶起了
有意思
制作的好
有点深!
学习了。
焊板啊!
学习!
学习一下了!
接收模块呢?
学习了
小编人才!
一般
请问,有无线话筒,那么,用什么接收呢?赐教!
在此首先感谢网友的鼎力发帖,我根据本版块提供的一个电路图,做了一个无线话筒。
本人第一次来,呵呵……上图

原理图

插针原件版本(附件中有PCB文件,可以直接用)

贴片元件版本(附件中有PCB文件,可以直接用)
同时,我还让我带领的电子协会的会员进行了制作。哎,讲解有点亚历山大啊,不过他们做的效果还是很好的。上图……

天线制作有点不太美观

电路焊接质量还不错,哈哈*
实测距离在10米内效果非常清晰(再远没测试)。
现在我有一个发挥的方案,把这个和功放音响结合到一起,你就会拥有一个无线音响了,哈哈……赶紧动手吧
支持动手。
学习。
哈哈,好
如何加大传输距离
我不是电子专业的,看不懂。不过很感兴趣。感觉蛮好玩的。
我也想学学。但是我不知道,你们的那些材料,都是在哪里买的啊?
有点意思
做的好
挺好的制作,手工DIY快乐。
神呢
谢谢小编
是个好东西!
电感就是我的软肋
上一篇:中兴新支点ICG路由器支持多链路聚合吗?
下一篇:无线模块的接收灵敏度怎么测量


