- 易迪拓培训,专注于微波、射频、天线设计工程师的培养
DIY:主动降噪前馈耳机设计步骤分享
在笔者文章中,阐述了现有的各种主动降噪拓扑结构,并对原始设计商和合约制造商在生产过程中遇到的困难进行了分析。开发过程的另一个难题是主动降噪回路本身。本文将叙述以AS3415主动降噪芯片为基础设计一款主动降噪前馈耳机的必要步骤。
在正式开始制作一款主动降噪耳机之前,我们需要特殊的音频设备。首先是用于测量频率响应和相位响应的音频测量系统。可选用的音频设备有Audio Precision、Brüel&Kjaer、Soundcheck等。除了音频测量系统,人耳模拟装置也是重要的一部分,如来自Head Acoustics、Brüel&Kjaer或GRAS的IEC711(入耳式主动降噪产品)或Head&Torso模拟器(头戴式及耳罩式产品)。人耳模拟装置可在量测耳机特性时用于模拟人耳响应。这些人工耳集成了高度精确的麦克风,能够测量到人戴耳机时真实听到的声音。另外还需要一个扬声器,用于测量耳机的被动衰减特性,这是滤波器设计的一部分。此扬声器应该是双向式扬声器,且最好是同轴双向式扬声器,以保证从扬声器到耳机的高频与低频的传输距离相等。最后需要AS3415评估板,它包含了所有必要的连接器和前置放大器,使性能测试过程尽可能流畅地进行。
为什么要对耳机进行性能测试?
每个耳机的声学表现都不尽相同。原因很简单,因为耳机采用不同的组件,如拥有不同阻抗和传递系数的扬声器。且每一款耳机的弹性衬垫以及前后声腔也都不一样。
要制作主动降噪耳机,了解耳机的特性很重要,这样才能获得良好的降噪性能。主动降噪前馈耳机使用ECM麦克风捕捉耳机外部的噪音。电子线路会产生一个抗噪反信号,然后通过扬声器播放出来。理论上,ANC回路是一个简单的反相电路,但事实并非如此。由于耳机的不同组件会影响频率响应和相位响应,简单的反相无法令ANC达到性能要求。为了解耳机在增益和相位方面的表现,ANC耳机的性能测试显得尤为重要。
为了得到理想的ANC滤波曲线,我们必须采用第一段提到的设备进行三项测量。第一项测量是被动衰减测量,如图1所示。

图1:前馈性能测量一
我们用同轴扬声器发出20Hz-22kHz的扫频声波,并测量到达人耳的声波。到达人耳的声波可使用人耳模拟器内部的麦克风来测量。这样,我们测到耳机自身引起的噪声衰减,即被动衰减。
如图2所示,第二项是捕捉噪音的麦克风的频率响应测量。同样,正弦扫频信号通过同轴扬声器播放出来,并由ANC麦克风收集。

图2:前馈性能测量二
[p]第三项,也就是最后一项,(如图3)是耳机内部扬声器的频率响应和相位响应测量。20Hz至22 kHz的扫频信号由耳机内部的扬声器发出,供测试使用的人工头内的麦克风收集到该信号。该项检测测量了降噪信号通过扬声器播出时的传递函数,以及信号是如何被人耳接收的。相位对这三项测量都十分重要,如果扬声器播出的抗噪信号与从环境进入人耳的噪音具有相同的相位,噪音非但不会减弱,还会被放大。

图3:前馈性能测量三
计算主动降噪滤波器的理想值
一旦完成这三项测量,我们就能够用测量结果来计算ANC滤波器的理想值。所需的滤波器振幅计算如下:

计算结果能够很容易通过Excel表格得出,一个滤波器范例如图6显示。范例的频率响应及相位响应表明,仅使用一个全频宽的反相放大器是难以做出理想降噪信号的。
开发滤波器
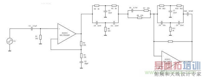
一个好的ANC耳机的关键在于滤波器的设计。如果滤波器的设计不合理,即使再好的ANC芯片也没用。滤波器设计的目标是尽量匹配增益和相位响应。在特定频率匹配得越好,ANC性能也就越好。因为是模拟信号处理,滤波器的仿真通常是通过spice仿真工具完成的。图4是一个spice仿真线路,该线路体现了ANC麦克风滤波器的信号路径。

图4:Spice滤波器仿真范例
[p]ANC滤波器设计工程师的目的是将图4滤波器仿真线路中的增益和相位响应与计算出的理想曲线匹配起来。现在人们使用的典型滤波器有一阶低通滤波器、陷波滤波器、高架及低架滤波器。设计师必须了解不同的拓扑结构以及截止频率、通带、阻带的计算方法。这当然不是一个简单的任务,尤其是当他们不习惯使用spice仿真工具和模拟滤波器开发工具时。

图5:AS3415前馈滤波仿真工具
为了解决这一问题,AS3415评估软件整合了前馈滤波器仿真工具,如图5所示。设计工程师能够使用这一工具来设计理想的ANC滤波器。这一工具提供了一套预定义的滤波器架构,取代了修改零件值及滤波器结构的做法。基于为许多不同客户模拟的滤波器结构,这些预定义的滤波器结构能够涵盖90%的ANC声学需求。图6显示了该工具的模拟结果。绿色曲线代表理想的ANC增益和相位响应,蓝色曲线显示了利用图5的工具制作的ANC滤波器的模拟结果。设计滤波器时,有一点很重要,那就是我们要注重哪些频段。ANC耳机的运作有特定的频率范围,这并非由于AS3415本身的局限性,而是跟声音的传播速度及耳机的声学特性相关。如果我们只关注理想滤波曲线中的增益响应,设计符合该曲线的滤波器则很容易。但问题是在ANC滤波器的设计中也得同时匹配相位。由于更高频率下的相位几乎旋转了180度,设计出的滤波器很有可能与频率响应匹配,而不与相位匹配。取决于不同的耳机及其相位响应,我们通常可以做到1.5kHz频率以下的滤波器匹配。更高频的部分需要尽可能的衰减。如果不衰减这些未匹配的高频部分,可能会引入噪音。我们在低频部分减弱噪音,但如果高频的相位失配,就会导致噪音被放大。为了避免这一现象,我们会尽量在无法匹配的区域降低增益。图6中的绿色透明区域代表我们通常能达到的增益和相位的最小失配。红色区域是我们要尽量衰减的部分。高频衰减和相位响应之间必须达到一个良好的平衡。如果在高频下衰减得太多,会影响到低频的相位响应,从而可能失去ANC的效果。

图6:模拟结果
滤波器检验及ANC测试
得到令人满意的滤波曲线以后,AS3415滤波器仿真工具同时提供材料清单输出功能。由于该工具和AS3415的评估板相匹配,材料清单中列出的项目能够被焊接在评估板上,以测试带有该滤波器的ANC的性能。测试包含两项内容:一是耳机戴在人工头上时的被动衰减测试,二是打开AS3415芯片并配置好前馈降噪功能时的频响测试。ANC性能计算如下:

这些计算可以通过一个Excel表格来完成,并生成一份音频范围内的ANC降噪性能曲线图。这张ANC降噪性能曲线图在降噪耳机的设计及生产过程中是十分重要及常见的。AS3415的开发工具以及ANC降噪耳机开发相关的应用注解和样板现已上线。
EMC电磁兼容设计培训套装,视频教程,让您系统学习EMC知识...

