- 易迪拓培训,专注于微波、射频、天线设计工程师的培养
传导骚扰超标的几种常用整改方法
摘要:本文针对EMC测试中常见的传导发射测试,结合几个实际的产品整改案例,归纳思路,总结传导测试不合格的整改方法,试图找出深层、较为共性的原因,为企业在进行产品设计和通过测试时提供参考。
关键词:电磁兼容;传导发射;开关电源;滤波;骚扰路径
前言
传导测试在电磁兼容测试中很常见,在实际工作中,发现很多厂家对于传导测试超标感到一筹莫展。本文试图从探讨传导测试超标的原因讲起(主要针对电源端口),并列举一些常见的整改传导超标的实用方法,给广大厂家在整改传导时提供一些参考。
1 传导测试为什么会超标
传导发射,是一种沿电源、控制线或信号线传输的电磁发射,本文重点讨论沿电源线传输的电磁发射,对于沿信号线或控制线传输的电磁干扰,可以采用近似的思路进行分析。
传导测试超标的原因有很多,样机内部的结构设计、接地设计,以及一些关键元器件的选择,都会直接影响传导测试结果。结合三要素法,首先要找到样机内能够使样机传导测试失效的源头,然后针对不同的干扰源,采取分析源特性——判断干扰传输路线——采取相应措施的方法,是一定能解决问题的。

图1 干扰从哪里来
图1很清晰地标示了多数情况下,样机内部所有可能的干扰源,以及干扰是如何传播和传输的。在很多情况下,被测样机使用的是开关电源,而开关电源中的开关电路主要由开关管和高频变压器组成,它产生的尖峰电压为有较大辐度的窄脉冲,频带较宽且谐波丰富。对于样机内部使用的数字电路,其产生的干扰源频率通常较高,如果样机内部结构设计不合理,或者没有采取有效的抑制手段,干扰可以通过近场辐射或者耦合的方式,传输到电源线上,然后再传输到LISN,被接收机捕获。对于样机内部更高频率的干扰,其主要传播方式为自由空间中的平面波,这时需要进行辐射骚扰场强测试才能判断样机的EMC性能。
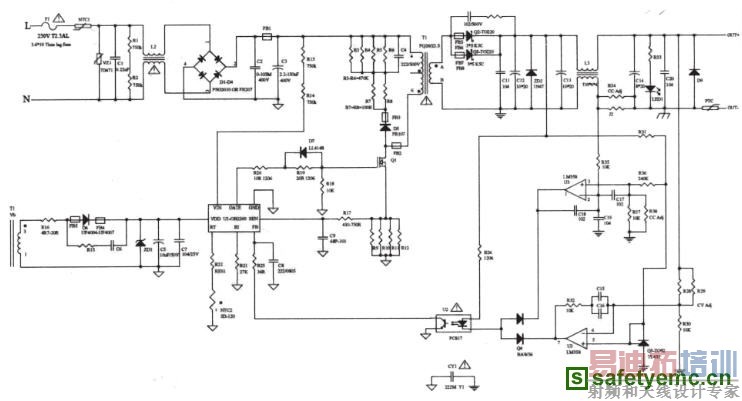
开关电源的原理本文不再复述。开关电源的工作频率一般都在20KHz以上,电源线路内的dv/dt、di/dt很大,产生很大的浪涌电压、浪涌电流和其它各种电磁骚扰。下面结合一张典型的开关电源电路图(图2),来分析开关电路中电磁骚扰产生的主要原因:

图2 典型的开关电源电路原理图
(1)开关管负载为高频变压器初级线圈,是感性负载。在开光管导通瞬间,初级线圈产生很大的涌流,并在初级线圈的两端出现较高的浪涌尖峰电压;在开关管断开瞬间,由于初级线圈的漏磁通,致使一部分能量没有从一次线圈传输到二次线圈,储藏在电感中的这部分能量将和集电极电路中的电路、电阻形成带有尖峰的衰减振荡,叠加在关断电压上,形成关断电压尖峰。这种电源电压中断会形成与初级线圈接通时一样的冲击电流瞬变,这个产生会传导到输入/输出端,形成传导骚扰。
(2)脉冲变压器初级线圈,开关管和滤波电容构成的高频开关电流环路可能会产生较大的空间辐射,形成辐射骚扰。如果电容滤波容量不足或高频特性不好,电容上的高频阻抗会使高频电流以差模形式传导到交流电源中形成传导骚扰。同时变压器的初、次级之间存在分布电容,使得初级回路中产生的骚扰向次级回路传递,一方面加大骚扰传递环路,另一方面将有更多的电流流入LISN,从而进一步恶化样机的EMI特性。
将上述的骚扰传递路径以示意图的形式给出如图3所示。对于由数字电路或者其他窄带干扰源而引起的传导测试超标,常见的是由公共阻抗、不良接地和近场耦合这些方式引起。在高频情况之下,电路因为存在分布参数将会变得复杂,但是这时的分析方法和刚才分析开关电源的思路基本一致,只要能够在电路中找出所有可能的干扰传播途径,那么问题将会迎刃而解。

图3 开关电源中骚扰传递路径
2 一些典型案例的处理方法
案例一:上面图2给出的开关电源,实际的传导测试曲线如图4所示。

图4 测试不合格曲线图(1)
整改方法:
(1) 将X电容(C1)加大到0.47μF(2) 将共模电感L2的电感量加大到16mH
重测,该开关电源传导测试通过。对于开关电路引起的传导测试超标,一个较为直接的整改思路是加强电源输入端口的滤波。X电容用来消除差模干扰;共模电感主要用来消除共模干扰,同时对减小差模干扰也有一定的帮助。

图5 测试不合格曲线图(2)
案例二:某开关电源传导测试曲线如图5所示。整改方法:
发现该开关电源使用了不带屏蔽层的变压器,选用带屏蔽层的变压器,将屏蔽层接至变压器的初级地,重测合格。
分析:结合图3的开关电源骚扰传递示意图,可以看出,由于初级线圈和次级线圈间存在耦合电容,开关电源变压器初级的共模噪声可以向次级传递,这是开关电源产品EMI问题的一个主要原因。为截断这种骚扰传递的路径,一种行之有效的方法是:在绕制变压器时,在初级与次级之间加上屏蔽层,并接至初级地。屏蔽层的电位为零,骚扰传递到屏蔽层时,又被引回到初级。这种做法有点类似于“静电屏蔽”。
案例三:某高频无极灯(工作频率2.56MHz)的传导测试曲线如图6所示。

图6 测试不合格曲线图(3)
整改方法:
(1) 调整输入电路中EMI滤波器件的参数,同时选用四槽的共模扼流圈(高频特性好)
(2) 无极灯灯管的金属底座与高频发生器的接地点相连(3) 切断电源接地点——高频发生器外壳接地点A——高频发生器金属外壳——高频发生器外壳接地点B——电源接地点这个大的环路
(4) 在电源输入线上加套磁环
分析:对于样机内部高频信号产生的干扰,首先需要合理
选用组成电源输入端滤波电路的元件。本案例中选用的四槽共模扼流圈,由于其匝间分布电容比普通的两槽线圈要小得多,所以其高频特性也相对较好。其次,处理这种高频信号及其谐波造成的测试超标,还要仔细观察分布参数。可采取短路或者静电屏蔽的方法处理电路中的分布电容;采取改变接地点的方法减小或者消除由接地点不同造成的地阻抗,地阻抗常常是造成共模干扰的主要原因之一。
如果采取了滤波、接地等措施,样机仍然无法满足测试要求,且此时超标频点频率较高时,我们可以断定样机内部存在一个环路。本案例中,如前所述的样机内部的环路会接收一定量的磁通,当该环路中的磁通量发生变化时,环路中将感应出电流,而且对于特定大小的环路,环路接收天线将在特定的频率上产生谐振。本案例中的环路为地环路,当地环路中含有了感应出的骚扰电流后,必然会导致EMI测量接收机检测出更大的骚扰。
除上述措施之外,对于类似本案例中的高频干扰,加铁氧体元件也是一种有效的办法。
案例四:某空气加湿器传导测试不通过,采取滤波措施后,发现2MHz~3MHz中间有一频点仍旧超标,但其他频段测试裕量很大。仔细分析样机内各功能模块,发现样机内有一个超声波发生器,其工作频率刚好为超标的频点频率。
采取的整改方法有:(1) 电源输入端口加强滤波。
(2) 将超声波发生器所在的电路板的输入输出排线剪短,并且在两组DC输入线上加装电解电容与瓷片电容,和电感组成LC滤波。
重测的传导测试曲线如图7。

图7 整改后传导测试合格的曲线
分析:样机内各模块之间的互联排线如果过长,会在高频时显示高阻抗。共模干扰电流由干扰源流出,流经互联排线时会形成共模电压,这个电压再驱动排线往空间辐射高强度的干扰。电源输入线接收到该干扰信号,然后传输到LISN,从而被接收机捕获。
对于这种原因造成的传导测试超标,我们可以将样机内部的互联排线变短,同时在互联排线的直流电源和地之间增加LC滤波电路。试验证明,这种方法可以有效的减小共模电流,降低干扰发射幅度,从而保证了测试合格。
3 小结
综上所述,我们讨论了几种针对不同类型产品的传导测试整改方法。归纳如下:
3.1 加强电源输入端口的滤波。当采用的滤波元件参数不满足要求时,选用大电容、大电感的组合,或者将一级滤波电路改为二级滤波电路。
3.2 当产品采用开关电源时,建议选用带有屏蔽层的变压器,可以很好的起到隔断开关电源噪声传递路径的作用,从而使产品满足传导测试要求。
3.3 对于传导测试超标发生在较高频段的情况(通常为10MHz~30MHz),要注意分析产品内部的高频信号,以及这些信号是通过何种方式,影响了电源端的传导测试结果。在掌握了骚扰传递的方式、路径之后,问题就会变的简单许多。
参考文献:
[1] 郑军奇. EMC(电磁兼容)设计与测试案例分析 [M]. 2006年 北京: 电子工业出版社, 起止页码:P58~61
[2] 王颍凯 郭远东 高频无极灯电源端子骚扰电压整改实例 安全与电磁兼容 2008年 第5期 起止页码:P65~66
作者简介:郭远东 中国赛宝实验室
EMC电磁兼容设计培训套装,视频教程,让您系统学习EMC知识...
射频工程师养成培训教程套装,助您快速成为一名优秀射频工程师...
上一篇:信息技术设备的PoE端口电磁兼容性要求与测量方法(二)
下一篇:信息技术设备的PoE端口电磁兼容性要求和测量方法(一)

