- 易迪拓培训,专注于微波、射频、天线设计工程师的培养
基于LT3496设计的三输出LED驱动方案
录入:edatop.com 点击:
本文介绍了LT3496主要特性,方框图,多种应用电路以及LT3496EUFD 评估板主要特性和电路图。LT3496是Linear公司的三输出DC/DC转换器,能作为恒流工作,非常适合用来驱动LED。可调开关频率在330kHz到1MHz,调光比达3000:1,可工作在降压,升压和降-升压模式,内置了750mA/45V开关的三路独立驱动器,有开路LED保护,主要用在RGB照明,汽车和军用飞机照明,广告牌和大型显示器以及恒流源。
The LTR3496 is a triple output DC/DC converter designed to operate as a constant-current source and is ideal for driving LEDs. The LT3496 works in buck, boost or buckboost mode. The LT3496 uses a fixed frequency, current mode architecture resulting in stable operation over a wide range of supply and output voltages. A frequency adjust pin allows the user to program switching frequency between 330kHz and 2.1MHz to optimize efficiency and external component size.
The LT3496 supports 3000:1 dimming control on each channel. Each of the three regulators is independently operated by that channel’s PWM signal. The PWM feature allows precise adjustment of the color mixing or dimming ratio of the LED source. Each of the three channels has a built-in gate driver to drive an external LED-disconnect P-channel MOSFET, allowing high dimming range. The output current range of each channel of the LT3496 is programmed with an external sense resistor.
The CTRL pins are used to adjust the LED currents either for analog dimming or overtemperature protection.
LT3496主要特性:
True Color PWM™ Dimming Delivers Up to 3000:1 Dimming Ratio
Built-In Gate Driver for PMOS LED Disconnect
Three Independent Driver Channels with 750mA, 45V Internal Switches
Operates in Buck, Boost, Buck-Boost Modes
CTRL Pin Accurately Sets LED Current Sense Threshold Over a Range of 10mV to 100mV
Adjustable Frequency: 330kHz to 2.1MHz
Open LED Protection
Wide VIN Supply Range:
Operation from 3V to 30V
Transient Protection to 40V
Surface Mount Components
28-Lead (4mmx 5mm) QFN and TSSOP Packages
LT3496应用:
RGB Lighting
Billboards and Large Displays
Automotive and Avionic Lighting
Constant-Current Sources

图1。LT3496方框图(升压配置)

图2。LT3496高调光比三输出LED电源

图3。LT3496降压模式BOM最低的LED驱动器

图4。LT3496三输出100mAx10 LED驱动器

图5。LT3496双路升压LED驱动器

图6。LT3496三输出升压20mAx8 LED驱动器

图7。LT3496降压-升压模式30mAx6 LED驱动器

图8。LT3496三输出降压模式带开路LED保护LED驱动器

图9。LT3496三输出降压模式3x500mA LED串驱动器

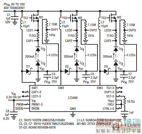
图10。LT3496三输出升压模式200mA LED驱动器

图11。LT3496三输出降-升压模式LED驱动器
LT3496EUFD 评估板
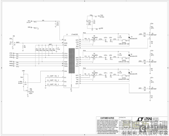
Demonstration circuit 986 is a Triple Step-Dow n LED Driver featuring the LT3496EU FD. The LT3496 is a triple output DC/DC converter designed to operate as current sources for driving high current LEDs. O n the demo board, the default current for each output channel is 500mA. Setting CTR L voltage to be less than 1V w ill control the current sense voltage to be one-tenth of CTR L voltage, therefore, reduce the LED current. The output current should not exceed the rated cur¬rent of the LEDs used. The LED current thermal de-rating should be considered to protect the LEDs. The maximum voltage of an LED string the demo board can drive is limited by the duty cycle and the input voltage of the LT3496. The demo board default switching frequency is 2.1M H z. At this frequency, the maximum duty cycle is 70% (M IN ). Lower the switching frequency results in higher maximum duty cycle. The maximum power input voltage (PVIN) is 45V. As a result, each channel of the demo board can drive up to ~31V total LED voltage. Adjustable switching frequency allows optimization of the efficiency and the external component size. At 2.1M H z, 93% efficiency can be achieved at 500mA with minimum solution size. Each of the three regulators on the demo board is in¬dependently operated. The PWM dimming feature of the LT3496 allow s True Color PWM dimming with the dimming ratio of 5000:1. Additional analog dimming is possible. The LT3476 datasheet gives complete description of the part, operation and application information. The datasheet must be read in conjunction with this quick start guide for working on or modifying the demo circuit 986.

图12。LT3496EUFD 评估板电路图
The LTR3496 is a triple output DC/DC converter designed to operate as a constant-current source and is ideal for driving LEDs. The LT3496 works in buck, boost or buckboost mode. The LT3496 uses a fixed frequency, current mode architecture resulting in stable operation over a wide range of supply and output voltages. A frequency adjust pin allows the user to program switching frequency between 330kHz and 2.1MHz to optimize efficiency and external component size.
The LT3496 supports 3000:1 dimming control on each channel. Each of the three regulators is independently operated by that channel’s PWM signal. The PWM feature allows precise adjustment of the color mixing or dimming ratio of the LED source. Each of the three channels has a built-in gate driver to drive an external LED-disconnect P-channel MOSFET, allowing high dimming range. The output current range of each channel of the LT3496 is programmed with an external sense resistor.
The CTRL pins are used to adjust the LED currents either for analog dimming or overtemperature protection.
LT3496主要特性:
True Color PWM™ Dimming Delivers Up to 3000:1 Dimming Ratio
Built-In Gate Driver for PMOS LED Disconnect
Three Independent Driver Channels with 750mA, 45V Internal Switches
Operates in Buck, Boost, Buck-Boost Modes
CTRL Pin Accurately Sets LED Current Sense Threshold Over a Range of 10mV to 100mV
Adjustable Frequency: 330kHz to 2.1MHz
Open LED Protection
Wide VIN Supply Range:
Operation from 3V to 30V
Transient Protection to 40V
Surface Mount Components
28-Lead (4mmx 5mm) QFN and TSSOP Packages
LT3496应用:
RGB Lighting
Billboards and Large Displays
Automotive and Avionic Lighting
Constant-Current Sources

图1。LT3496方框图(升压配置)

图2。LT3496高调光比三输出LED电源

图3。LT3496降压模式BOM最低的LED驱动器

图4。LT3496三输出100mAx10 LED驱动器

图5。LT3496双路升压LED驱动器

图6。LT3496三输出升压20mAx8 LED驱动器

图7。LT3496降压-升压模式30mAx6 LED驱动器

图8。LT3496三输出降压模式带开路LED保护LED驱动器

图9。LT3496三输出降压模式3x500mA LED串驱动器

图10。LT3496三输出升压模式200mA LED驱动器

图11。LT3496三输出降-升压模式LED驱动器
LT3496EUFD 评估板
Demonstration circuit 986 is a Triple Step-Dow n LED Driver featuring the LT3496EU FD. The LT3496 is a triple output DC/DC converter designed to operate as current sources for driving high current LEDs. O n the demo board, the default current for each output channel is 500mA. Setting CTR L voltage to be less than 1V w ill control the current sense voltage to be one-tenth of CTR L voltage, therefore, reduce the LED current. The output current should not exceed the rated cur¬rent of the LEDs used. The LED current thermal de-rating should be considered to protect the LEDs. The maximum voltage of an LED string the demo board can drive is limited by the duty cycle and the input voltage of the LT3496. The demo board default switching frequency is 2.1M H z. At this frequency, the maximum duty cycle is 70% (M IN ). Lower the switching frequency results in higher maximum duty cycle. The maximum power input voltage (PVIN) is 45V. As a result, each channel of the demo board can drive up to ~31V total LED voltage. Adjustable switching frequency allows optimization of the efficiency and the external component size. At 2.1M H z, 93% efficiency can be achieved at 500mA with minimum solution size. Each of the three regulators on the demo board is in¬dependently operated. The PWM dimming feature of the LT3496 allow s True Color PWM dimming with the dimming ratio of 5000:1. Additional analog dimming is possible. The LT3476 datasheet gives complete description of the part, operation and application information. The datasheet must be read in conjunction with this quick start guide for working on or modifying the demo circuit 986.

图12。LT3496EUFD 评估板电路图
射频工程师养成培训教程套装,助您快速成为一名优秀射频工程师...
天线设计工程师培训课程套装,资深专家授课,让天线设计不再难...
上一篇:助推节省燃料的汽车启动
/
停止电子系统
下一篇:工控行业中模块电源的应用
射频和天线工程师培训课程详情>>

