- 易迪拓培训,专注于微波、射频、天线设计工程师的培养
TOPSwitch并蛟谖妊沟缭粗械挠τ
摘要:TOPSwitch-II器件是一种PWM/MOSFET二合一的新型集成芯片,采用它制作高频开关电源,不仅简化了电路,同时可以改善电源的电磁兼容性能,降低制作成本,本文介绍一种用TOP225Y制作的实验稳压电源。电路运用PWM技术和线性稳压技术,设计新颖,具有一定的实用价值。
关键词:TOPSwitch器件单端反激拓扑PWM电路电磁兼容
Application about TOPSwitch- II Device in Stabile valtage Power Supply for experiment
Abstract: TOPSwitch Ⅱ device is a new type IC merging PWM and MOSFET into one.The high frequency switching power supply mode from it can not only simplify the circuit,but also can improve the EMC characteristics of power supply and reduce the cost of productioncosts. This paper introduces a kind of stabile voltage supply for experiment made of TOP225Y. The circuit used PWM technique and linear stabile voltage technique.Its design is original,and also has some practical value.
Keywods: TOPSwitch, Single ended backward topology, PWM,
EMC中图法分类号:TN86文献标识码:A文章编号:02192713(2000)1155303
1引言
在进行电路和单片机实验时,实验稳压电源是必需的设备之一,对这类稳压电源,功率容量并不要求很大,但要有多组输出电压,其中最好有一组输出电压能够连续可调,以适应不同场合的需要。市售的实验稳压电源种类很多,但基本上都是采用工频线性稳压方式。其优点是简单、易制造、价格低,缺点是体大笨重和效率低。采用高频开关电源是克服上述缺点的有效途径,但一般的高频开关电源电路复杂,元器件较多,制作成本也会有所提高,所以目前在实验稳压电源中采用高频开关技术的仍不多见。然而采用TOPSwitch等新型器件制作的高频开关电源,电路可以做得和工频线性稳压电源一样简单,性能很优越,效率却远高于后者,而成本也不会有明显的增加。

图1TOPSwitch-Ⅱ系列器件内部结构图
TOPSwitch器件是美国功率集成公司(POWERIntegrationsInc),于90年代中期推出的新型高频开关电源芯片。它是三端脱线式PWM开关的英文缩写(Three瞭erminaloff瞝inePWMSwitch)。它的特点是将高频开关电源中的PWM控制器和MOSFET功率开关管集成在同一芯片上,是一种二合一器件。这大大简化了电源电路,提高了可靠性,使得电源的设计更加简单快捷。TOPSwitch器件有多种封装形式,采用DIP-8和SMD-8封装的,中间4只为空脚,可以将它们接到印刷电路板的铜箔上,将芯片产生的热量直接传到印刷电路板上,不必另设散热器,节省了成本。采用TO220封装的,只有3只管脚,使用起来就和一只大功率三极管一样便利。此外由于PWM控制器和MOSFET功率开关管是在管壳内连接的,连线极短,这就消除了高频辐射现象,改善了电源的电磁兼容性能,减小了器件对电路板布局和输入总线瞬变的要求。TOPSwitch-II是TOPSwitch的改进型号,它将单电压输入时的最大功率100W提高到150W,电磁兼容性也得到增强,该器件具有更高的性能价格比。TOPSwitch-II器件包括TOP225-TOP227等几个型号,主要差别就在于输出功率的不同。TOPSwitch睮I器件的内部电路与性能分别见图1和表1所示。
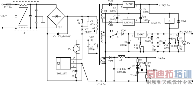
图2稳压电源原理图
表1TOPSwitch-Ⅱ的产品分类及最大输出功率POM
| TOP-220封装(Y) | DIP-8封装(P)/SMD-8封装(G) | ||||
|---|---|---|---|---|---|
| 产品型号 | 固定输入(110/115/230VAC±15%) | 宽范围输入(85~265VAC) | 产品型号 | 固定输入(110/115/230VAC,±15%) | 宽范围输入(85~265VAC) |
| TOP221Y | 12W | 7W | TOP221P/G | 9W | 6W |
| TOP222Y | 25W | 15W | TOP222P/G | 15W | 10W |
| TOP223Y | 50W | 30W | TOP223P/G | 25W | 15W |
| TOP224Y | 75W | 45W | TOP224P/G | 30W | 20W |
| TOP225Y | 100W | 60W | —— | —— | —— |
| TOP226Y | 125W | 75W | |||
| TOP227Y | 150W | 90W | |||
2工作原理
该电源电路拓扑为单端反激式,电路原理见图2所示。220V市电经电源噪声滤波器LF后再通过桥式整流器直接整流。电源滤波器的作用一方面是滤除由电网传来的杂波电压,净化输入电源,另一方面也阻止高频开关电源的振荡电压窜入电网,干扰其它电器。现在很多电源设计不重视电源滤波器的选择,一些中小功率的高频开关电源往往不加电源滤波器,这样不仅降低了电源本身的抗干扰能力,影响其工作稳定性,而且也造成对公共电网的污染。市电经整流和电容滤波后,变成308V的直流电压供给TOPSwitch-II器件,TOPSwitch-II构成DC/DC变换器,它将输入的直流高压变成脉宽可调的高频脉冲电压,经高频变压器降压后再进行半波整流和滤波,变成所需要的直流电压输出。R1、C1、VD1组成缓冲吸收电路,吸收功率器件在关断过程中由于变压器漏感产生的电压尖峰过冲,电路的工作频率为100kHz,振荡元件已固化在器件内部,高频变压器的次级有4个绕组,其中的5V/3A绕组N3控制TOPSwitch-II器件的脉宽,即这一组输出电压为PWM稳压,由并联可编程稳压器TL431和光电耦合器PC及分压电阻R7、R8完成取样反馈工作。之所以选择这一绕组进行脉宽控制,是因为它的输出电压低电流大,更能体现出开关电源的优越性。为了实现对光耦的隔离供电,变压器单设了一个辅助绕组N2。±12V/0.5A绕组N4及N5采用集成三端稳压器LM7812和LM7912进行线性稳压,因输出电流不大,功耗较低,散热问题容易解决。次级中还有一个1.25V~30V/1.5A的可调绕组N6,采用了可调三端稳压器LM317进行线性稳压和调压,为了克服线性稳压在低压输出时,功耗大和效率低的缺点,此绕组设置了高、低两个抽头,抽头的变换由继电器自动切换,切换电压设在15V,由TL431取样。当要求输出电压低于15V时,TL431的参考输入端的电压低于2.5V,TL431截止,继电器K不吸合,低压绕组被接通。反之,当要求输出电压高于15V时,TL431的参考输入端的电压高于2.5V,TL431导通,继电器吸合,高压绕组被接通。电压表PV指示输出电压的数值。 [p]
TOPSwitch-II器件型号的选择
本电源总输出功率为各组输出功率之和:
PO=5×3+12×2×0.5+30×1.5=72W
若电源总的效率为80%,则电源输入的总功率应为:
Pi=PO/80%=72/0.8=90W
从表1可以看出,在220V单一电压条件下,TOP225Y的最大输出功率为100W,能够满足本电路要求。

图2 稳压电源原理图
3高频变压器的设计
在制作单端反激式高频开关电源时,高频变压器的设计与计算是至关重要的,其工作量也是比较大的。
假定交流输入电压的范围是180V~260V,整流器压降和输出电压纹波为22V,最大占空比为Dmax=0.5,则![]()
K=Uimax/Uimin=364/230=1.58
Dmin=Dmax/[(1-Dmax)K+Dmax]
=0.5/[(1-0.5)×1.58+0.5]=0.38
Ip=2PO/(Uimin×Dmax)
=2×90/(230×0.5)=1.57A
(1)变压器初级电感量
Lp=Uimin×Dmax/(Ip×f)
=230×0.5/(1.57×100×103)
=0.73mH
选择南京CONDA公司的PQ32/30磁芯、LP3材料、AL=1.61、磁通密度B=0.39T,变压器工作在单端状态,最大工作磁通
Bmax=B/2=0.39/2=0.19T
为避免出现磁饱和现象,变压器磁芯要留有空气隙,其长度
Lg=0.4×π×Lp×Ip2/(AL×B2max) [p]
=0.4×3.14×0.73×10-3×1.572
/(1.61×0.192)
=0.04cm
(2)变压器初级匝数N1
N1=Lp×Ip×104/(AL×Bmax)
=0.73×10-3×1.57×104/1.61×0.19
=38匝(取整)
(3)5V绕组匝数N3
N3=N1(UO+UD)(1-Dmax)/(Uimin×Dmax)
=38×(8+1)(1-0.5)/(230×0.5)
=1匝(取整)
(4)±12V绕组匝数N4、N5
N4=N5=N1(UO+UD)(1-Dmax)/(Uimin×Dmax)
=38×(15+1)×(1-0.5)/(230×0.5)
=3匝(取整)
(5)反馈绕组匝数N2=N4=N5
(6)1.25V~30V可调绕组匝数N6
N6=N1(UO+UD)(1-Dmax)/(Uimin×Dmax)
=38×(33+1)(1-0.5)/(230×0.5)
=6匝(取整)
在3匝处抽头
上述计算匝数各公式中的UO为输出电压(取额定输出电压+稳压器压降3V),UD为快恢复二极管压降,取1V。
采用高强度漆包线绕制,各绕组所用漆包的线径如下:
N1用0.71mm
N2、N4、N5用0.42mm
N3用0.99mm
N6用0.72mm
5V绕组的输出滤波电感线圈L1选4cm磁环,用1.0mm漆包线穿绕15匝。
高、低压切换继电器用JZC22F,DC12V/10A,电压表的型号为85C1、表盘刻度0~30V。
高频变压器的计算过程是很繁琐的,要考虑大量相互关联的设计变量,费力耗时。为减轻设计者负担,美国功率集成公司特为TOPSwitch器件设计了一套EXCEL电子表格,可以在PC机上运行。应用电子表格设计电源,简单快捷,一般只要10分钟左右即可完成。中国电源学会1999年第13届年会上,曾有一篇论文,专门介绍了EXCEL电子表格,读者可参阅该文,这里不再赘述。
射频工程师养成培训教程套装,助您快速成为一名优秀射频工程师...

