- 易迪拓培训,专注于微波、射频、天线设计工程师的培养
UCC3858的设计特点、引脚功能与电气参数
1UCC3858设计特点
高效率、高功率因数预调节器UCC3858是Unitrode公司新推出的PFC功率因数校正器产品。有关UCC3858的内部功能框图见图1,其主要设计特点是:
可调整的PWM脉宽调制频率折反、使轻载时有较高的效率;前沿脉宽调制以减小输出电容的纹波电流;控制BoostPWM使功率因数接近10;在世界通用的供电电压范围工作均无需设量程开关;正确的功率限制;可同步的振荡器;100μA的电源起动电流;低功耗的BCDMOS工艺;工作电压范围12V~18V。
UCC3858提供了有源功率因数校正预调节器所需要的全部功能,以满足在低功率工作时要求的高效率。该控制器采用平均电流型控制,通过整形交流电网输入的线电流波形,使之与交流输入线电压波形一致,达到接近10的功率因数。
UCC3858的工作与原先设计的Unitrode睵FC电路十分相似,并具有使轻载工作时的Boost变换器有较高效率的附加特性,即在电压误差放大器的输出电平,下降到低于用户预置的、显示轻载的可调整电平时,通过按反比例线性地调节PWM频率来实现。通过减小CT斜坡脉冲(它与输出功率成比例)充电电流、并增加滞后时间,脉宽调制频率则按反比例变化。当负载变化阻滞时,也有一个瞬时的复位输入信号,能快速改变折反模式的IC输出。
UCC3858采用的PWM脉宽调制技术是前沿调制。当在顺向变换器上同时采用较常规的后沿调制时,该方案有利于减小大容量存储电容器上的纹波电流。振荡器被设计为易与顺向变换器同步。一个简单的同步方案可通过把顺向变换器的PWM输出端与“SYNC”脚连接在一起而实现。
该控制器的改进包括:一个用于输入线电压RMS的峰值检波器;IC内部集成的过流关闭和过压关闭电路;以及重要的、更低的静态工作电流。峰值检波器消除了用于RMS检测的外部双极点低通滤波器。这就简化了变换器的设计,对改进输入线电压的瞬态响应提高了近6倍。
电流信号是从电流误差放大器的输入端提取,以供给逐周的峰值电流限制。采用Unitrode的BCDMOS工艺达到低起动电流和工作电流,它简化了自馈电供电设计,使控制电路损耗降至最小。设置跨导电压误差放大器,考虑了对IC内部过压保护的输出电压检测。

图1UCC3858内部功能框图(原图未做格式处理)
附加的特性还包括:用于可靠的离线式起动的欠压锁定;一个精密的75V基准参考电压;一个精密的RMS检测和信号限定电路。芯片关闭可由“FBL”脚电平低于05V来实现。UCC3858的外部引脚安排见图2。
2UCC3858的电气参数与极限值
21最大使用极限值
(1)电源电压VDD18V;
(2)栅极驱动电流连续值02A,脉冲值0.5A;
(3)输入电流IAC200mA;
(4)功耗1W;
(5)存储温度-65℃~+150℃;
(6)结温-55℃~+150℃;
(7)引脚温度(10s焊接)+300℃;
(8)模拟输入的最大强迫电压-0.3V~11V。
22UCC3858的电气参数
除非另有说明,一般性应用时UCC3858均在TA=0℃~70℃,并且有:
VVDD=12V,RT=24k,CT=330pF,RFBM=96k,
IIAC=100μA,TA=TJ。
UCC3858的电气参数见表1。
3UCC3858各引脚功能概述
CA玻5脚):电流放大器的反相输入端。该输入端与非反相输入端“MOUT”保留接地功能。
CAO(6脚):电流放大器的输出端,即一个宽带放大器的输出端。该放大器检测电网电流,并控制脉宽调制器(PWM)迫使其成为正确的电流波形。当有必要时,该输出端可关闭振幅接地,允许PWM为强迫零占空比。
CRMS(2脚):接RMS电压测量电容器。接在CRMS与GND地端的电容器,能平均半个周期内的交流电网电压。IAC电流的镜象值在IC内部为CRMS提供充电电流。
CT(12脚):接振荡器的定时电容器。由CT接地(GND)的电容器,将设置PWM自由振荡器的频率,

图2UCC3858外部引脚安排
| 参数 | 测试条件 | 最小 | 典型 | 最大 | 单位 |
|---|---|---|---|---|---|
| 整体 | |||||
| 电源电流(截止时) | VCAO,VVAO=0V,VDD=UVLO-0.3V | 100 | 250 | μA | |
| 电源电流(导通时) | FBL=0V | 2 | 3.5 | 5 | mA |
| VDD导通门限电平 | 12 | 13.5 | 15.5 | V | |
| VDD截止门限电平 | 10 | V | |||
| UVLO滞后电压 | 3.2 | 3.5 | 3.8 | V | |
| 电压放大器 | |||||
| 输入电压 | TA=25℃ | 2.95 | 3 | 3.05 | V |
| 过压保护 | 高于VA-输入电压的值 | 0.12 | 0.14 | 0.16 | V |
| VA-偏置电流 | -0.5 | -1 | μA | ||
| 开环增益 | VOUT=2V~5V | 45 | 50 | dB | |
| VAO高电平 | Load=-25μA | 5.7 | 6 | 6.3 | V |
| VAO低电平 | Load=25μA | 0.3 | 0.5 | V | |
| 输出源极电流 | VVA-=2.8V | -50 | μA | ||
| 输出变换电流 | VVA-=3.2V | 50 | μA | ||
| 跨导 | IOUT=±50μA | 400 | 600 | 1000 | μS |
| 电流放大器 | |||||
| 输入失调电压 | VCM=0V,VCAO=3V | -3 | 0 | 3 | mV |
| 输入偏置电流 | VCM=0V,VCAO=3V | -6.5 | -5 | μA | |
| 输入失调电流 | VCM=0V,VCAO=3V | -0.5 | 0.0 | 0.5 | μA |
| 开环增益 | VCM=0V,VCAO=2V~5V | 80 | 90 | dB | |
| CMRR | VCM=0V~1.5V,VCAO=3V | 65 | 80 | dB | |
| CAO高电平 | VCA-=0V,VMOUT=1V,IL=-50μA | 6.5 | 7 | 7.5 | V |
| CAO低电平 | VCA-=1V,VMOUT=0V,IL=1mA | 0.2 | 0.3 | V | |
| 最大输出源极电流 | -130 | -150 | μA | ||
| 电压基准参考 | |||||
| 输出电压 | IREF=0mA,TA=25℃ | 7.313 | 7.5 | 7.688 | V |
| 过热时,UCC3858 | 7.294 | 7.5 | 7.707 | V | |
| 过热时,UCC2858,UCC1858 | 7.239 | 7.5 | 7.762 | V | |
| 负载调节率 | IREF=0mA~2mA | 3 | 5 | mV | |
| 电网调节率 | VDD=12V~16V | 30 | mV | ||
| 短路电流 | VREF=0V | 35 | 50 | mA | |
| 振荡器 | |||||
| 初始精度 | TA=25℃ | 90 | 100 | 110 | kHz |
| 电压稳定度 | VDD=12V~16V | 1 | % | ||
| 总变化 | 电网、温度均变化时 | 80 | 120 | kHz | |
| 斜坡幅度(p瞤) | 振荡器自由振荡时,VAO=5.5V | 3.3 | 3.5 | 3.7 | V |
| 斜坡峰值电压 | 振荡器自由振荡时,VAO=5.5V | 4.4 | 4.6 | 4.8 | V |
| 峰值电流限制 | |||||
| 峰值门限电压 | (VCA-)-VMOUT | 350 | 450 | 550 | mV |
| 峰值滞后电压 | 100 | 200 | mV | ||
| 峰值传播延迟时间 | 1 | μs | |||
| 乘法器 | |||||
| 高电网低功耗时 | IAC=100μA,VCRMS=3.5V,VAOUT=1.25V | 1 | μA | ||
| 高电网高功耗时 | IAC=100μA,VCRMS=3.5V,VAOUT=5.5V | 15 | μA | ||
| 低电网低功耗时 | IAC=20μA,VCRMS=0.75V,VAOUT=1.25V | 4 | μA | ||
| 低电网高功耗时 | IAC=20μA,VCRMS=0.75V,VAOUT=5.5V | 64 | μA | ||
| IAC限制时 | IAC=20μA,VCRMS=0.4V,VAOUT=5.5V | 64 | μA | ||
| 增益常数 | IAC=100μA,VCRMS=3.5V,VAOUT=5.5V | 2.5 | 1/V | ||
| 零电流 | IAC=20μA,VCRMS=0.75V,VAOUT=5.5V | 0 | μA | ||
| IAC=100μA,VCRMS=3.5V,VAOUT=5.5V | 0 | μA | |||
| 功耗限制(VCRMS·IMO) | IAC=20μA,VCRMS=0.75V,VAOUT=5.5V | 45 | μW | ||
| PWM频率折反 | |||||
| FBL输入电流 | -500 | -100 | nA | ||
| FBL无输出时 | 0.5 | V | |||
| 折反最小频率 | RFBM=100k | 25 | 30 | kHz | |
| 折反无效 | 1.5 | 1.75 | V | ||
| 栅极驱动器 | |||||
| 拉高电阻 | IOUT=100mA | 7 | Ω | ||
| 拉低电阻 | IOUT=-100mA | 3.5 | Ω | ||
| 输出上升时间 | CLOAD=1nF,RS=10Ω | 25 | ns | ||
| 输出下降时间 | CLOAD=1nF,RS=10Ω | 20 | ns | ||
它可按f=0.814/RT·CT给出。 [p]
FBL(9脚):频率折反电平选择。在频率折反开始时,选择电压误差放大器的输出电平。关闭芯片工作可通过让“FBL”折反电平脚低于05V来实现。
FBM(11脚):最小频率基准值。用一只电阻器接在该脚与VREF端之间,即可在折反模式期间设置最小的频率值。一旦确定了RT和CT的数值,就可用下式来求出RFBM的数值:
RFBM=〔0.857/(CT·fmin)-RT〕
该电阻将把最小折反频率调节到fmin。该脚也合并了一种让折反无效的功能:当负载变化阻滞时,它能使该部分电路快速回复到正常的工作状态。在折反无效模式时,会迫使该脚低于15V,此时集电极开路。
GND(16脚):接地端。所有的电压测量都是相对于地线(零电平)为准。VDD和VREF应选用一只01μF或较大的陶瓷电容器直接对地旁路。另外定时电容器的放电电流也返回该脚,所以由CT接地的引线应尽可能短并走直线。
IAC(1脚):输入交流电流。该脚输入到模拟乘法器的是一个电流信号。乘法器设计的使该电流输入(IIAC)到MOUT(输出端)的失真很小。还需要一些对地旁路的噪声滤波电容(<470pF)。
MOUT(3脚):乘法器输出端。模拟乘法器的输出端和电流放大器的同相输入端被一起接到该MOUT脚。因乘法器的输出是电流信号,该脚具有高阻抗输入,所以放大器可构成一个差分放大器以抑制地线噪声。该脚电压也用于实现峰值电流限制。
OUT(15脚):栅极驱动输出端。PWM的输出是一个图腾柱式MOSFET栅极驱动器。建议栅极串联电阻器(最小5Ω),以防止栅极阻抗与输出驱动器之间的相互影响,它可能引起栅极驱动的极度过冲。
RT(13脚):振荡器的定时电阻器。从RT接地的电阻器用于确定振荡器的放电电流。
SYNC(10脚):振荡器的同步输入端。在DC/DC变换级让PFC同步于一后沿调制器。同步脉冲产生于顺向调节器的正极性输出沿,并施加在该脚。IC内部时钟被复位在该同步输入的上升沿(充电升高时)。
VA玻7脚):电压放大器的反相输入端。通常该脚经一个分压器网络接到Boost变换器的输出端。该脚也是过压比较器的输入,如果该脚的电压超过315V,那么比较器的输出则被终止。
VAO(8脚):电压放大器的输出端。跨导放大器的输出可调节输出电压。电压放大器的输出在IC内部被限制在约6V,以限制功率。它也被用于确定频率折反模式。补偿网络由该脚接地。
VDD(14脚):正极性电源电压。在正常工作时的电压值为13V~17V,它接到一个稳压电源(最小提供20mA)。将VDD直接对地旁路,以便吸收电源电流尖峰,它是在对外部MOSFET栅极电容充电时所需要的。为了防止不恰当的栅极驱动信号,只有当VVDD超过较高的欠压闭锁门限电压并维持高于较低的门限电平,输出器件才能输出信号。
VREF(4脚):基准参考电压端。VREF是一个精密的75V电压基准输出端。该输出能提供10mA给周围的电路,并由内部限制短路电流。当VVDD过低时,将使VREF无效,并维持在0V。为了最佳的稳定性,用一只01μF或较大的陶瓷电容器将VREF对地旁路。
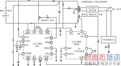
4UCC3858的应用与电路分析
UCC3858的典型外围应用电路如图3所示。它设计在低的适中功率应用场合时,使功率因数校正Boost变换器的性能达到最优化,特别是在轻负载时的效率高是关键性的。而UCC3858的基本电路结构,仍类似于工业标准的UC3854系列控制器,但增加了几个不同的特性。
图3所示的典型应用电路表明了怎样用顺向变换器来获得最佳性能。
(1)芯片的偏置电源和起动
采用Unitrode的BCDMOS工艺来制作UCC3858是为了实现最小的电源起动电流(典型值60μA)和电源工作电流(典型值3.5mA)。这导致了有重要意义的较低功耗,可用小功率的充电电阻器来起动IC,增加了轻载时的系统效率。较低的电源电流,配合宽的欠压锁定滞后(1375V导通,10V截止),提供既有相同起动又有自馈电供电的工作时机,如图3所示。
(2)轻载时的振荡器和频率折反
UCC3858的振荡器可调节到与顺向变换器同步工作,也可作为一台单独的振荡器工作。振荡器的简化方框图和相关电路如图4所示,其有关的工作波形见图5。在SYNC同步脚的上升沿起动时钟周期,它是通过以额定的内部电流ICHnom=19·IDIS对CT脚充电来实现。
一旦穿越斜坡电压的高门限电平(45V),将设置内部锁定,并且CT脚开始按一个速率(IDIS=3/RT)放电,它由接RT脚的电阻器来调节。当没有同步脉冲时,CT一直放电到斜坡电压的低门限电平(10V),并调节振荡器的自由振荡频率,它由式(1)给出。在作同步的应用中,RT与CT数值选择,应使其自由振荡频率始终低于同步时的频率。![]()
f==0.814(1)

图3UCC3858的典型外围应用电路图(原图未做格式处理)
当VAO下降到低于由FBL设置的门限电平时,振荡器进入频率折反模式,并使同步失效。
通过减小振荡器的充电电流可完成频率的折反。如图4所示,通过VAO与FBL之差调节电流Icsub,它减去用于CT充电的电流。电容器的有效充电电流由(ICHnom-Icsub)给出。为了避免变换器工作在低频范围(例如音频),充电电流应不允许过分低。变换器的最小频率由流入FBM脚的电流Imin来调整,它设置最小的充电电流,设置所需最小频率的RFBM数值由下式得到:
RFBM=(2)
图6示出频率折反特性曲线。当变换器出现低功率模式时,让时间恢复正常模式工作(即回到正常的或者同步的频率工作),它必须是最小值。在PFC电路中,所给的电压误差放大器的响应是很慢的,VAO脚的变化并非是负载条件变化的最佳指示器。UCC3858提供了一个解决途径:当FBM被拉低到小于15V时,正常模式能瞬时恢复。
一个典型的接口应包含顺向变换器(带有固有的缓冲和滤波)的误差放大器的输出端,以驱动一只NPN开关管,使FBM端被拉低到GND地电平(零值)。缓冲器和滤波器应保证开关管,仅在顺向变换器的误差放大器处于高度饱和状态时导通,作为预置的饱和持续时间则由负载增加而引起的输出电压下降来显示。当仍然利用UCC3858的其它特性时,FBM输入端也会永久地被拉低,使频率折反模式完全失效。如果让FBL脚低于05V,那么该脚也可以充当使芯片失效的输入端口。

图4振荡器框图(原图未做格式处理)
表2同步对Boost变换器电容器电流的影响
| VIN=85V | VIN=120V | VIN=240V | |
|---|---|---|---|
| D(Q2) | Q1/Q2D1/Q2 | Q1/Q2D1/Q2 | Q1/Q2D1/Q2 |
| 0.35 | 1.491A0.835A | 1.341A0.663A | 1.024A0.731A |
| 0.45 | 1.432A0.93A | 1.276A0.664A | 0.897A0.614A |
(3)减小电容器纹波的措施
对于DC/DC变换级采用Boost变换器的功率系统,使二个变换器同步是有好处的。除了诸如低噪音、稳定性好等一般优点外,固有的同步能够大大地减小Boost电路输出电容器上的纹波电流。图7说明了当图示PFCBoost变换器与简化的正向变换器输入联接在一起时,固有的同步效果。在单级开关期间,电容器的电流取决于开关管Q1和Q2的工作状态,如图8所示。
它可以看成是在两个变换器上维持常规的后沿调制的同步方案,电容器电流的脉动为最高值。当Q1截止与Q2导通的重迭段为最大值时,可最有效地消去纹波电流。实现这一目标的方法之一是使Boost二极管D1的导通与Q2的导通同步。这种处理方式意味着:Boost变换器是用前沿脉宽调制,而正向变换器却采用传统的后沿脉宽调制。为了充分发挥容易同下级变换器同步的优点,所以把UCC3858设计成一个前沿调制器,表2对由UCC3858使D1/Q2同步的电流ICBrms,与其它用于200W系统,且VBST=385V时,末端Q1和Q2同步导通时的电流ICBrms进行了比较。
表2说明了由于采用UCC3858促成的同步方案,Boost电容器的纹波电流在普通电网电压时可减小50%左右,而在高电网电压时可减小约30%。如果输出电容值的选择由脉动电流来确定,那么其容量可大大地减小,或者电容器的寿命得以增加。
用另一种同步方法达到相同的纹波降低也是有可能的。这种方法就是Q1的导通同步于Q2的截止。然而用这种方法减小几乎相同的纹波并维持在两个变换器上均为后沿调制,要实现同步是非常困难的,并且电路会变得对噪声敏感。
(4)基准参考信号(IMULT)的产生
像UC3854系列那样,UCC3858也有一个模拟计算单位(ACU),它为电流误差放大器产生一个基准电流信号。ACU的输入,是与电网电压的瞬时值,输入电压的RMS,以及电压误差放大器的输出成比例的信号。但不同于传统的RMS电压检测技术之处在于UCC3858使用了一种正在申请的专利技术,它简化了RMS电压发生器,并消除了由于原先技术引起的性能退化。采用图9中所示的新颖技术,消除了为产生VRMS所需要的外部双极点滤波器。
换句话说,IAC脚上的电流是被镜像的数值,它在半个周期之中用于对外部电容器CRMS进行充电。CRMS脚上的电压为积分的正弦波形,并由式(3)及式(4)得出:
VCRMS=·(1-cosωt)(3)
VCRMS(pk)=(4)


图5振荡器的工作波形 [p]
a)同步降压的DC/DCPWM振荡器定时波形
(b)频率折反模式

图6频率折反特性曲线

图7两级PFC电源的简化表示图

图8同步状态下的两种定时波形
当半个周期结束时,CRMS脚上的电压仍保持同步,并变换成一个4bit字节,以便在ACU中进一步处理。在下半个周期里,CRMS脚则进行放电,并准备积分。这一方法的优点是VRMS信号上的二次谐波脉动实际上已被消除了。若想用常规的双极点滤波器来限定衰减,则二次谐波脉动是无法避免的,并且在输入电流信号中还会引起三次谐波失真。另外,对电网输入变化的动态响应也有改进,因为每个周期都会产生一个新的VRMS信号。
在正常的工作条件下,IACpk数值在峰值电网电压时应选择为100μA。对于通用的265VAC输入电压峰

图9产生RMS信号的新颖电路(原图未做格式处理)
值时,这意味着RAC=3.6MΩ。IC的噪声灵敏度要求设置一个小容量的旁路电容器,以滤除高频噪声。该旁路电容器的数值应限制在最大330pF。在低电网电压峰值80VAC时,VCRMS的电压值应近似为10V,以使任何数字转换误差减至最小。在高电网电压时,VCRMS的峰值变为35V。需要的电容器CRMS的数值,可由式(4)计算得出:它在50Hz电网频率时为90nF,在60Hz电网频率时为75nF。
乘法器的输出电流可由式(5)给出,式中取K=0.33:
IMULT=(5)
乘法器的峰值电流限制在200μA,并且选择的IAC和VCRMS数值应保证上述电流值在该范围之内。对乘法器的另一个限制是:IMULT不能超过两倍的IAC电流值,以限制VCRMS上的最小电压值。
RMS电压前馈的不连续性意味着在某个工作区域内输入电压变化时,馈送至乘法器的VRMS脚不发生变化。电压误差放大器补偿了由此改变的其输出值,以维持所需要的乘法器输出电流。当ADC的输出变化时,在误差放大器的输出端存在一个跃变。如果变换器处于轻负载状态,那么在折反频率处有一个合成的移相。然而这种变化的冲击,对变换器总体工作的影响却很小。
关于RMS电压方案的另一个关键考虑是,它依靠IAC信号的过零是有效的。在特轻负载和高电网电压条件下,如果在桥堆的整流侧使用大容量电容器作滤波用,则经整流的交流不会完全到达零值。在这种实例中,前馈效应不会发生,控制器的功能受到损失。
对于UCC3858,当出现过零检测时,IAC电流值应低于10μA。如图3所示,为了改善轻载运行建议电容值保持足够低,或者建议前馈电压直接从整流桥的交流输入侧获取。
(5)栅极驱动的考虑
UCC3858中的栅极驱动电路设计成高速功率开关驱动。它是由低阻抗的拉高和拉低DMOS输出级组成。当工作在高偏置电压时,为了保持DMOS输出级处在安全工作区内,建议采用外部栅极串联电阻把栅极驱动电流限制在05A峰值。请注意看图10的特性曲线,以确定所需的外部电阻。
(6)电流放大器的设置
设置乘法器首先是选择VRMS的范围。最大的乘法器输出是出现在低电网电压和满负载条件时。电感器的峰值电流也出现在同样的条件。乘法器的终端电阻器可用公式(6)来确定:
RMULT=(6)
由UCC3858提供的峰值电流限制功能被集成在MOUT中。在MOUT上的信号通常维持在0V,因为在闭环工作状态下,(IMULT·RMULT)可消除流经检测电阻器的电压降。在短路或瞬态起动条件下,乘法器的电流不会完全消除RSENSE上的电压降,并且MOUT的电压降到低于0V。当MOUT降到低于-0.5V时,IC内部的峰值电流限制被激活。在任意工作点的峰值电流限制由公式(7)给出:
ILIM=(7)
电流放大器可利用以前提出的技术进行补偿(见Unitrode产品手册“应用注意U134)。下面作个摘要m

图10需要串联的栅极电阻值与电源电压的函数关系

图11采用UCC3858组成的两级变换器使性能最佳(原图未做格式处理)
概述。电感器电流与占空比传递函数的简化高频模型可由公式(8)给出:
Gid(s)=(8)
在关心的交叉点频率上,电流反馈路径的增益由式(9)给出:![]()
=RSENSE·(9)
式中VSE是斜坡电压幅度(峰卜逯担,在UCC3858是35V。综合式(8)和式(9),可得到电流环的回路增益,并且在期望的交叉点频率上使它等于1,于是可导出RZ的设计值。电流环路的交叉频率选择,采用常规的折衷方法。然而应使它保证在折反条件下的最小开关频率时,电流环能稳定工作。
(7)电压放大器的设置
UCC3858中的电压放大器是一种跨导型放大器,它允许在过压条件下对输出电压进行监测。放大器的增益可由相关的公式给出。
射频工程师养成培训教程套装,助您快速成为一名优秀射频工程师...

