- 易迪拓培训,专注于微波、射频、天线设计工程师的培养
VICORDC/DC模块及其应用
摘要:介绍VICORDC/DC模块的原理及应用经验。
关键词:DC/DC模块VICOR模块ZCS技术电压调节
VICOR DC/DC Module and Its Applications
Abstract: This paper introduces the principle and application experience of VICOR DC/DC module.
Keywords: DC/DC module, VICOR module, ZCS technology, Voltage regulation
中图法分类号:TN86文献标识码:A文章编号:02192713(2000)1158503
1引言
DC/DC模块是目前电源产业中较为成熟的产品,国内外许多厂家都有其技术成熟、各具特色的品种、规格。DC/DC模块的广泛应用,简化了产品设计,提高了产品可靠性,为DC/DC、DC/AC产品的二次开发提供了有利条件。
VICOR(怀格)公司是美国的专业模块电源生产厂家,其产品最大特点是功率密度高、可靠性好。产品系列覆盖10W~600W,输入输出隔离,使用方便,广泛应用于电信、工控、电力电子、军工、三航等领域。第一代VICOR模块借以提高电源转换效率的核心技术是ZCS(零电流开关)技术;第二代VICOR模块使用了ZCS/ZVS(零电流/零电压开关)技术,为通信专用48V输入系列。二者原理相似,并且功能、管脚兼容,这里以现在市场上较多的VICOR第一代模块(VI-2XX、VI-JXX、MI-2XX、MI-JXX等)为例,介绍该类产品的原理及应用过程中的经验。
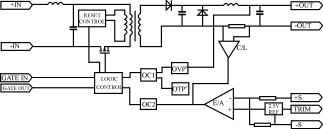
图1原理框图(VI-J00系列无*部分)
图2ZCS技术
2VICOR模块介绍
2.1原理简介
该DC/DC模块电路结构与通常的斩波DC/DC转换器相似,可参考原理框图(见图1)及相关资料,这里不再赘述。
在原理上,VICOR模块区别于通常产品之处主要是它使用了软开关的ZCS技术,见图2。
通常的硬开关斩波器波形近似为矩形波,即强迫开关器件在电压不为零时开通,电流不为零时关断,这样在矩形波的边沿就会因寄生参数而产生高频振荡,导致开关损耗增大,频率越高,开关损耗越大;而VICOR模块应用谐振技术,使开关器件中的电流波形近似于半周期的正弦信号,这样开关的导通、关断时刻都对应零输入电流(即开关管电流),从而即使开关频率超过1MHz,开关损耗也只占极小的百分比。高的开关频率、低的开关损耗便产生了一系列优点:功率密度高、传导和辐射噪声小、响应快、转换效率高等。
VICOR模块的另一特点是输出电压可在额定值基础上,在5%到110%的范围内方便地调节(12V、15V是±10%)。电路原理参见图3。
内部误差放大器的负输入端是输出电压的采样值,正输入端与Trim端相连。当Trim端悬空时,其上的电位由2.5V的基准源(Bandgap)决定,亦为2.5V,此时电路输出为额定值。以简单的外接电阻网络,通过调节Trim端电压(即误差放大器的基准电压),可相应地调节输出电压。
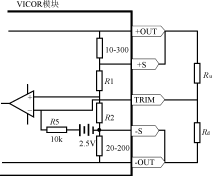
图3VICOR模块调压原理 [p]
图4DC/DC模块管脚
降压时外接元件值的计算与额定输出电压无关。只需在Trim端与-OUT端间接一电阻与R5分压以确定Trim端电压。其值的计算方法如下(以-20%为例):
要使输出电压降低20%,Trim端电压也需降低20%,这些电压都降落在内部电阻R5上:
UR5=2.5V×20%=0.5V
IR5=0.5V/10kΩ=50μA
IR5=IRd
故Rd=(2.5V-0.5V)/50μA=40kΩ
升压时,需提高Trim端电压,一般是从+OUT端接一电阻Ru到Trim端,故外接元件值的计算与额定输出电压相关。Ru的计算方法如下(以24V提高5%为例):
要使输出电压提高5%,Trim端电压也需相应提高5%,这些电压也都降落在内部电阻R5上(但方向与降压时相反):
UR5=2.5V×5%=0.125V
IR5=0.125V/10kΩ=12.5μA
IR5=IRu
又URu=Uout-Utrim
=(24V+24V×5%)-(2.5V+0.125V)
=22.575V
故Ru=22.575V/12.5μA=1.8MΩ
当用VICOR模块进行二次开发时,有时要利用Trim功能构成闭环(见本文的应用举例),此时就不需要上述的电阻网络。但需注意的是,对于‘-2XX’模块,若Trim端电压超过一定值时,模块将会发生过压保护关断(OVPShutDown),此值额定为2.75V(实际值一般略高于此值,可达3V)。为避免模块的保护性关断,必须有措施防止此端电压过高。
2.2管脚含义及接法
DC/DC模块管脚图见图4。
+IN、-IN:直流电压输入正、负端。输入电压可在额定值的-(20~50)%到+(25~60)%范围内变动,具体值请参阅产品数据手册。
GATEOUT:当多个模块并联以提高输出功率时,此端输出的脉冲信号可用于模块间的同步。同步信号一般按‘雏菊链’连接,即一模块的GATEOUT端连到下一模块的GATEIN端,可以得到几乎没有限制的功率提升能力。
GATEIN:此端是集电极开路结构,可以看作模块的使能/同步端。当它被拉低时(以-IN为基准,低于0.65V,6mA),模块关闭;浮空时,模块工作。另外,模块频繁开关时,此端接1μF左右电容,可提供软起动功能。 [p]
+S、-S:正、负输出电压感受/遥感端。若+S端电压高于额定输出值的110%,将激活模块的过压保护功能(‘-JXX’无过压保护功能),关闭模块。-S端电位不可超过0.25V,否则电流限制点将提高。
这两端用于遥感(REMOTESENSING),即当负载离模块较远、负载电流较大时,将+S与+OUT、-S与-OUT分别与负载两端相连,模块将略微提高输出电压以补偿+OUT、-OUT连线上的压降,从而保证负载上的电压为额定值。当不需要遥感时,须将+S与+OUT、-S与-OUT直接相连。
TRIM:此端使输出电压在额定值的5%到110%的范围内可调。
+OUT、-OUT:直流电压输出正、负端。
2.3应用注意
(1)若将输出电压调低,因为截流点(CURRENTLIMMITPOINT)并不随之变化,输出功率将降低。此外效率降低、输出电压纹波百分比升高、输入电压范围变宽。注意,此时应提供一额定输出功率1%的假负载,若调得低于75%,所需的假负载更大。
输出电压升高时,上述参数相反变化,此时应注意不可超过额定功率,因此,不可将输出电压调得高于额定值的110%。
(2)模块应接到一呈低交流阻抗的源上。若不能保证源的低阻抗,应在模块输入端就近安装一电解电容,其最小值为:C=400μF/Uin.min。
(3)按VICOR的规程,即使没有EMI/RFI要求,模块也应被适当地旁路。一般可用RC串联网络将
+IN、-IN分别与基板相连,C为Y级4700p,R是为降低Q值用,选1Ω。用RC并联网络将+OUT、-OUT分别与基板相连,C也为Y级4700p,R为2MΩ。连线应尽量短。
(4)因VICOR模块效率较高,对散热的要求相对较低。但为了提高模块及系统的MTBF,常规的散热考虑和设计准则都应遵循。模块与其散热的底盘之间应有良好的导热性,并且是电绝缘的。
3应用实例
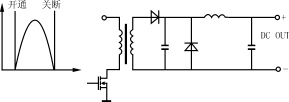
图5应用电路框图(1)
图6应用电路框图(2)
(1)利用两只VICOR模块,设计一输入24VDC、输出36V/400Hz的线性逆变电源。模块本身输入24V,输出24V,输出功率50W。原理框图如图5所示。
两只模块输入并联,输出串联,运放输出为30Vp瞤电压。为在满载时输出也不出现削顶失真的同时,尽量降低额外的功率损耗,需将模块输出调到17V,为此,在模块的TRIM端接固定调节电阻到各自的-OUT端。电路有内外两个反馈环,其中外环调节波形发生器的参考电压实现输出电压的稳定。
VICOR模块的+IN、-IN、+OUT、-OUT端均按2.3(3)条所述,连接阻容网络到基板,以使耦合到输出电压上的高频干扰最小。
(2)在VICOR模块基础上进行二次开发,设计—输出电压为36V/400Hz的小型三相逆变电源。原理框图如图6所示。
模块型号为VI-2W4-CV,输入24V,输出48V,输出功率150W。逆变部分产生交流输出,因直流源、开关管、滤波电感均有阻抗存在,带载后输出电压将降低。反馈环节取自输出并整流、倒相、缓冲,得到一变化方向与输出相反的反馈信号,其幅值不大于2.7V。将此信号接到下模块的TRIM端,就构成了负反馈闭环。调节反馈系数,可以在规定的负载变动范围内(空、满载),使该模块输出电压相应地在38~50V之间变动,系统输出电压也被稳定在36V。
射频工程师养成培训教程套装,助您快速成为一名优秀射频工程师...

