- 易迪拓培训,专注于微波、射频、天线设计工程师的培养
驱动中型LED背光系统的集成方案
录入:edatop.com 点击:
LCD背光的质量影响着图像的稳定性、光度和颜色,因此可说是高档显示器中最重要的组件之一。在现今的背光照明设计中,LED正迅速取代CCFL技术。原因是LED对电压的要求较低、而且简单易用,调光能力强,不含水银而且效率更高。随着LED在光度和成本方面的不断改进,它们逐渐应用于较大型的LCD显示器中。5英寸到15英寸的显示器需要的不单是三个或四个的LED,而是动辄20个以上的LED阵列。
然而,驱动这么大的LED背光系统需要面对一系列的新挑战。这些挑战包括:为了维持均匀的亮度、色温和较高的对比度,需要更精确的电流匹配;此外,还要减少功耗,以免影响效率、尺寸和整体的热敏性能。当LED的电流被提升到数百毫安,并且要用较大的功率和流入电流源去驱动时,上述挑战就显得格外重要了。
大型LED背光系统要求的不单是一个恒流LED驱动器,而且需要一个集成背光控制器才能发挥出现今LED技术的潜能,以满足LED显示器的品质要求。
典型的背光应用
虽然有些LED(例如一般照明应用)可能只简单地用一个配备有电流整定串联电阻的稳压电压源来驱动,但事实上LED最好还是采用一个恒定电流源来驱动比较好。LED的亮度是电流而非电压的一个函数,而且每个LED的电流在同一正向电压(Vf)下都可能有明显的差别。为了使LED呈现出最好的亮度和色彩,所有LED必须用相同大小的电流来驱动,而无须理会其Vf。最理想的情况是所有在背光系统上的LED都可排列成一行,这样它们的电流便会一样,从而省略电流匹配的麻烦。可是,大部份的背光系统都需要超过30个的LED,以典型Vf 为3.5V的LED为例,便可能需动用100V升压转换器来驱动。此外,LED经常会发生故障,假如灯串中有任何一个LED发生故障,那整个显示器便会熄灭。
因此,更实际的做法是将LED并排成两串。这样所需的升压便可较低,而且就算是一个LED出现故障都不会影响到整个灯串。不过,假如一次需要驱动多个并排的LED灯串时,那必须确保每串上的LED都享有相同的正向电流(行到行的电流匹配性)。此外,每一条并排通道都会在电流调节器内产生相关的功耗损耗,换句话说,并排的灯串数量愈多,那效率便会愈低而且整体的尺寸也会愈大。
最稳妥方法是驱动最少量的并排LED灯串,在每一条灯串上的连接升压转换器所能承载的最多的LED灯。每个灯串上能连接的LED数量取决于升压转换器的最大启动时间和电压限制。
需要注意的是大部份的背光驱动器都包含有独立的升压转换器和电流调节器。正如图1所示,驱动器被安排来驱动数个并排的LED灯串。
然而,驱动这么大的LED背光系统需要面对一系列的新挑战。这些挑战包括:为了维持均匀的亮度、色温和较高的对比度,需要更精确的电流匹配;此外,还要减少功耗,以免影响效率、尺寸和整体的热敏性能。当LED的电流被提升到数百毫安,并且要用较大的功率和流入电流源去驱动时,上述挑战就显得格外重要了。
大型LED背光系统要求的不单是一个恒流LED驱动器,而且需要一个集成背光控制器才能发挥出现今LED技术的潜能,以满足LED显示器的品质要求。
典型的背光应用
虽然有些LED(例如一般照明应用)可能只简单地用一个配备有电流整定串联电阻的稳压电压源来驱动,但事实上LED最好还是采用一个恒定电流源来驱动比较好。LED的亮度是电流而非电压的一个函数,而且每个LED的电流在同一正向电压(Vf)下都可能有明显的差别。为了使LED呈现出最好的亮度和色彩,所有LED必须用相同大小的电流来驱动,而无须理会其Vf。最理想的情况是所有在背光系统上的LED都可排列成一行,这样它们的电流便会一样,从而省略电流匹配的麻烦。可是,大部份的背光系统都需要超过30个的LED,以典型Vf 为3.5V的LED为例,便可能需动用100V升压转换器来驱动。此外,LED经常会发生故障,假如灯串中有任何一个LED发生故障,那整个显示器便会熄灭。
因此,更实际的做法是将LED并排成两串。这样所需的升压便可较低,而且就算是一个LED出现故障都不会影响到整个灯串。不过,假如一次需要驱动多个并排的LED灯串时,那必须确保每串上的LED都享有相同的正向电流(行到行的电流匹配性)。此外,每一条并排通道都会在电流调节器内产生相关的功耗损耗,换句话说,并排的灯串数量愈多,那效率便会愈低而且整体的尺寸也会愈大。
最稳妥方法是驱动最少量的并排LED灯串,在每一条灯串上的连接升压转换器所能承载的最多的LED灯。每个灯串上能连接的LED数量取决于升压转换器的最大启动时间和电压限制。
需要注意的是大部份的背光驱动器都包含有独立的升压转换器和电流调节器。正如图1所示,驱动器被安排来驱动数个并排的LED灯串。
|
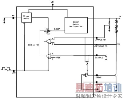
图1 典型的LED背光驱动器 电路中的升压级产生的电压将LED灯串正向偏置,同时电流调节器确保流经每个LED灯串的电流都是稳定和相同。 我们现在讨论的这种背光系一般都需要20~40V的电压,具体的电压值取决于LED的数量和类型。例如,大部份的系统都是用一个12V电轨的电源来供电,并且在150mA下驱动24个LED。这样的系统会被安排成并排三行每行八个的LED串,而标称的正向电压为28V。这要求对于现今大部份的升压转换器来说都应付有余。 正向电压的调节 对于"升压加电流调节器"这个结合方案来说,有两个主要的因素可影响其效能,这便是效率和可产生噪声的拓扑。我们先考虑效率的问题。不管LED灯串的正向电压如何,升压转换器必须能提供一个够高的电压才能将所有的LED灯串正向偏置。一个典型的白光LED在150mA下的Vf会处于±0.3V范围内。因此,由八个LED组成的灯串的正向电压可能有4.8V的差异。为了确保每个并行的灯串都有足够的正向电压来驱动,升压转换器必须能发送出最大的电压。可是,将电压提升到最高的水平会降低效率,原因在于它会从LED灯串底部的电流控制器耗散更多的功率。我们继续结合图1的应用来说明这个问题。用150mA驱动三行每行八个的LED灯串所需的VA电压(升压输出)为3.8V×8+1V=31.4V。其中,假设最大Vf为3.8V,并且还需要1V来避免电流调节器到达饱和。假如LED在典型的3.5V Vf下运行,电流调节器内的功率损耗便等于3个灯串×(31.4V-28V)×0.15A= 1.53W。因此,真正供给LED的电力只有0.15A×28V×3=12.6W。比较之下,系统仅在电流调节器上便损失了12%的效率。 LM3431作为一个背光照明系统专用的驱动器,内部同时集成有升压和恒流调节功能,因此不会出现上述因电流调节而产生的效率下降问题。图2为一个简化了的背光驱动器电路。
|






