- 易迪拓培训,专注于微波、射频、天线设计工程师的培养
提供更智能更纤薄电源的途径
为了帮助符合此类目标,准方波谐振(QR)电源提供高开关能效,还帮助降低电磁干扰(EMI),能简化电磁的屏蔽或抑制。反激及功率因数校正(PFC)组合型控制器管理电源,令设计人员能够减少器件数量。此外,通过在低负载/空载条件下关闭PFC,控制器还能提升待机能效。此类器件的路线图正趋向进一步提升功能集成度,及增强开关性能,用以降低可听噪声。
组合型QR/PFC控制器
市场上存在多种包含PFC及准谐振反激反激控制功能、采用单个封装的组合型器件。高压集成电路(IC)技术容许采用经过整流的交流线电路来直接启动。逻辑电路控制反激及PFC开关波形,以及其它功能,如软启动,过流、过压及过温保护等保护功能,安全重启,及退磁检测。
在正常工作期间,PFC通将无功功率(reactive power)降至最低及防止线电压失真来提升能效。电器在功率高于70 W时强制要求PFC;但功率等级低于70 W时则不要求PFC,其间PFC电路的能耗可能会降低能效。为了节省这些能耗,市场上某些反激/PFC组合控制器能够在轻载时及关闭模式下关闭PFC电路,并因此提升能效。
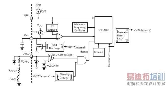
安森美半导体的NCP1937组合型PFC及准谐振反激控制器提供一项新颖的功能,令用户可以根据输出功率占满载功率的百分比来设定PFC关闭阈值。内部电路产生跟输出功率成正比例的电流,此电流使用外部电阻及电容来调节和平均,以产生与输出功率成正比的电压。此IC结合使用此电压及集成的PFC关闭定时器和随着线电压变化的参考电压,以协调PFC的关闭和重新启用。这就使PFC段能够在低线电压下25%至50%负载及高线电压下50%至75%负载期间关闭。上电期间PFC段也关闭,直至反激软启动定时到期。此外,通断开反馈连接来关闭PFC所需的电路也集成在此器件中。传统组合型器件要求包含MOSFET电路的外部反馈连接,以根据要求断开或闭合回路。图1展示了PFC导通/关闭控制电路。

图1. PFC导通/关闭控制集成电路。
此功能提供了一个示例,彰显高压IC技术领域的进步如何使制造商能够提供更高集成度的控制器,使电源设计人员能够省去额外的外部电路,并进一步提升完整负载范围下的能效。带有高压功能的IC提供的数字功能通常有限。如今,更高端的高压工艺配合更小的数字特征尺寸,容许增加额外的芯片内建功能,使设计人员能够以比以往尽可能小的外形因子,构建更加智能及更高精度的电源方案。
[p]
改进的关键细节
安森美半导体的700 V高压工艺还使此控制器能够集成用于在AC线电压移除时对X2输入滤波电容放电(一项安全机构标准要求的功能)的大多数电路。这就节省PCB空间及用于X2电容放电之外部电阻网络的能耗。NCP1937控制器包含两个高压启动电路,并且使用了一种新颖的方法来重新配置这些电路,从而在交流线电路移除的情况下对输入滤波电容放电。
此高端工艺还能集成其它功能,帮助节省几个外部器件;这些功能包括省电模式(PSM)功能,此功能将供电电流降至低于70 μA。传统反激控制IC采用的典型方法是使用有源关闭(active-off)集成来启用低功率模式,此方法要求额外的偏置电流来下拉次级端的光耦,降低了系统总能效。相比较而言,NCP1937包含内置电路,无须此类偏置电流,因而在空载条件下提升系统能效。
增加的数字集成功能及高级的700 V高压工艺,还支援芯片置建应用更多保护功能所要求的电路,如故障检测、电流感测及过功率补偿,降低了对外部器件的依赖。
[p]
更佳用户体验
反激转换器的QR工作目前在膝上型计算机电源适配器及电视中很流行,主要归功于零电压开关(ZVS)或谷底开关技术,此技术相较于硬开关技术提升了开关能效,且产生的电磁干扰(EMI)更低。
QR转换器的开关频率本质上会根据输入及输出负载条件而变化,而且往往会随着输出负载下降而增加。在传统QR转换器中,自激(free-running)频率通常钳位在125 kHz,低于150 kHz的CISPR-22 EMI起点。因此,在轻载条件下,MOSFET无法在一检测到谷底时就导通,但必须等候8 μs定时到期,因此导致某些谷底被略过。然而,如果输出功率处于某个等级,以致于逐周期能量均衡所需的关闭时间下降到相邻两个谷底之间,两个或三个周期的第一谷底开关之后可能接续的是一个周期的第二谷底开关。这种现象称作谷底跳频,导致开关频率大幅变化,此变化被峰值电流的大幅变化补偿,最终使变压器出现可听噪声。
跳周期或频率反走工作通常用于在实现频率钳位后降低开关频率。这在提升轻载能效方面很有效,但不会防止谷底跳频。这种方法的另一项缺点是要求的开关频率相对较低,通常在30 kHz左右,需要更大的变压器。
安森美半导体具有专利的谷底锁定(Valley Lockout)技术省去谷底跳频,凭借的是将转换器锁定在它选择的谷底,直至检测到输出功率明显变化。就NCP1937而言,此器件通过使用一些比较器来监测反馈接脚上的电压并将此信息馈送给计数器来实现此功能。每个比较器上的迟滞锁定工作谷底。此外,以压控振荡器(VCO)为基础的频率反走电路随着输出功率下降而降低开关频率,进一步提升了轻载能效。

图2. 安森美半导体的谷底锁定检测电路。
此项创新提供更优异的能效及更佳的用户体验,还结合了反激/PFC组合控制器恰当工作所必需的更高芯片内置功能集成度,使设计人员能够符合当今消费及商业电子市场的要求。
总结
持续提升PC及电视等大批量电子产品能效的需求来自多个方向,包括政府及生态设计团体。对于最终用户而言,更小巧轻薄的产品既要符合这些要求,又要满足他们对更佳造型设计和更佳移动性的渴求。随着设备变得更加智能,在多种工作条件及使用模式下将能效提升至最高,如今电源可以透过利用最新的电源半导体创新,不论是看上去还是工作起来均更加智能。
作者:Tim Kaske
安森美半导体
射频工程师养成培训教程套装,助您快速成为一名优秀射频工程师...
天线设计工程师培训课程套装,资深专家授课,让天线设计不再难...
上一篇:利用LTM4676
μModule稳压器实现远程监测和控制
下一篇:数字电源遥测有助于降低能耗,并延长系统运行时间

