- 易迪拓培训,专注于微波、射频、天线设计工程师的培养
小米解释工程机软硬件问题:可无条件更换量产版
录入:edatop.com 点击:
9月21日晚间消息,针对工程版纪念手机出现的软硬件方面的问题,小米科技今日通过官方微博做出解释说明,称工程机用户均可无条件更换量产版。
近日曾有网友ukkku发帖爆料称,小米工程机出现严重掉漆、后盖不严等情况;但他强调,出问题的机器只是工程机,而且应该是个案,希望媒体不要以偏概全。
对此,小米科技联合创始人、副总裁黎万强援引小米官方声明称,将对量产版进行优化,董事长兼CEO雷军亦在微博发出回应,表示"后盖的磨具已经全部重做,使用新的喷漆工艺,量产机质量没有问题"。
网友ukkku后又发布帖子《UKKKU本人澄清下掉漆门》。小米手机社会化媒体运营经理李晓光在个人微博上称ukkku"受不了骚扰和某些媒体和个人对他文章的故意放大炒作","搞得像在微博上泼妇骂街"。
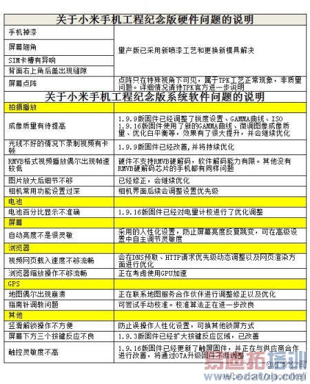
小米公司随后发布此声明,表示针对少数工程版出现的屏幕翘角、缝隙不严、掉漆等问题,量产版已更换新模具并采用新喷漆工艺解决;屏幕点阵现象属正常工艺,非硬件质量问题;工程机用户均可无条件更换量产版,同时表示"希望广大用户监督并欢迎媒体的公正客观报道"。

小米解释工程纪念版手机软硬问题

