- 易迪拓培训,专注于微波、射频、天线设计工程师的培养
LG问题手机追踪:多个地区用户没听过退机服务
6月8日消息,LG手机KT878质量缺陷引发业内持续关注,搜狐IT连线了北京、广东、甘肃、湖南、四川等多地用户,多名被访者经历过换电池或者换相同型号手机服务,但表示未听过LG退机或更换其他型号手机服务。
来自维权律师团的信息显示,此前他们曾经通过网络报名的方式征集问题手机用户,有约七百名用户进行了投诉。而在一个名为LG KT878维权的QQ群里,有约350名等待被帮助的问题手机用户,他们表示未听过LG退机或更换其他型号手机服务。
甘肃白银的李先生、广东中山市的冯先生和湖南岳阳的秦先生都先后遭遇过LG LGKT878质量问题,而且,他们无一例外的从LG获得了一块新电池,其中冯先生还免费更换了一部同一型号的手机。但上述三位受访者表示,手机缺陷是存在的,更换电池或者更换相同型号的手机并不能从根本上解决问题。
至于LGKT878可更换其他型号手机或退机活动,上述几位受访者均表示没有听说,也没有收到任何形式的通知。

质检总局复函显示 LG为近千名用户提供了退机服务
四川成都的郭先生是受访人群中唯一听说过退机活动的人。据郭先生回忆,LG搞退机活动时他在出差,致电LG售后被告知活动已结束。据郭先生讲述,当时他们买手机花了三四千元,而参与换机的用户要被收取很大一部分折旧费,最后到手几百块钱。需要特别说明的是,被采访的用户均购买了LG的运营商定制手机,都参与了购机赠话费活动。
此前,在搜狐IT独家披露的《关于"LGKT878手机缺陷调查与召回"的行政申诉状》回函状中,质检总局确认了LG该款手机存在的质量问题,称"经查,该手机陆续出现电池外壳开裂,信号不好,容易死机等问题"。
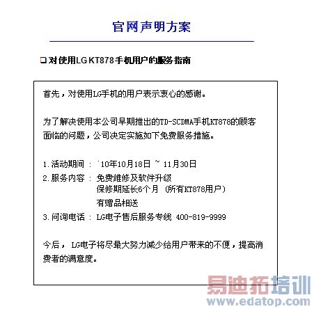
实际上,据搜狐IT了解, LG曾在官网上公布过解决方案,解决方案提到了免费维修和更换电池。

LG官方关于售后服务的说明
此次LG问题手机用户维权的发起人为蒋律师,此前他曾参与过惠普质量门维权活动。蒋律师向搜狐IT表示,同惠普问题电脑维权相比,LG手机用户维权可供参考的依据会多一些,比如,《关于加强食品等产品安全监督管理的特别规定》中第九条详细规定了厂家对缺陷产品的召回义务、责任与监管部门的权力。
搜狐IT尝试联系该款问题手机的负责单位LG电子,但该公司暂未回应来自媒体的采访要求。
作者:刘瑞刚 来源:搜狐IT
