- 易迪拓培训,专注于微波、射频、天线设计工程师的培养
适用于单节或两节电池供电的完整电池组设计
引言
尽管电压测量已经单独被用于许多便携式产品估算电池的剩余电量,但是这种方法可能存在高达50%的误差。电池电压和电量之间的关系会随放电率、温度和电池老化程度而有所不同。例如,相比相同电量损耗的低放电率,高放电率会带来更大的压降。当电池在不同温度下放电时,我们会注意到一些类似的特征。
随着对长运行时间产品的需求不断增长,系统设计人员需要一款更为精确的解决方案。在一个宽范围的应用功率级中,使用电池电量监测计IC来测量流入或流出电池的电荷,将得到一种更好的电池电量估算方法。
电池电量监测计原理
电池电量监测计就是一种自动监控电池电量的IC,其向做出系统电源管理决定的处理器报告监控情况。一个不错的电池电量监测计至少需要一些测量电池电压、电池组温度和电流的方法、一颗微处理器、以及一种业经验证的电池电量监测计算法。
bq2650x和bq27x00均为完整的电池电量监测计,其拥有一个用于电压和温度测量的模数转换器(ADC)以及一个电流和充电感应ADC。这些电池电量监测计还拥有一颗运行TI电池电量监测计算法的内部微处理器。这些算法将对锂离子(Li-ion)电池的自放电、老化、温度和放电率进行补偿。该微处理器可以使主机系统处理器不用进行没完没了的计算。
电池电量监测计提供了诸如“电量剩余状态”等信息,同时bq27x00系统还提供了“剩余运行时间”信息。主机在任何时候都可以询问到这种信息,并由主机来决定是通过LED还是通过屏幕显示消息来通知最终用户有关电池的信息。由于系统处理器只需要一个12C或一个HDQ通信驱动,因此使用电池电量监测计非常简单。
电池组电路描述
图1描述了电池组中的应用电路。根据所使用电池电量监测计IC的不同,电池组将至少具有三到四个可用外部终端。

图1 典型的应用电路
VCC和BAT引脚将接入电池电压,用于IC功率和电池电压的测量。一只低阻值感应电阻被安装在电池的接地端,以使感应电阻两端的电压能够被电池电量监测计的高阻抗SRP和SRN输入监控到。流经感应电阻的电流有助于我们确定电池的已充电量或已放电量。在选择感应电阻值时,设计人员必须考虑到其两端的电压不应该超过100mV。太小的电阻值在低电流条件下可能会带来误差。电路板布局必须确保SRP和SRN到感应电阻的连接尽可能地靠近感应电阻的各个端点;即Kelvin连接测量。
HDQ/SDA和SCL引脚均为开漏器件,二者都要求有一个外部上拉电阻。这种电阻应该位于主机侧或主应用侧上,以使电池电量监测计的睡眠功能在电池组与便携式设备的连接断开后能够被激活。推荐上拉电阻器值为10kΩ。
电池组验证
便携式设备的可充电电池必须在设备寿命结束之前得到更换。这就给那些提供便宜的替代电池的厂商打开了一个巨大的市场,而这些电池可能并没有原始设备制造商要求的安全和保护电路。
因此,除了电池电量监测计功能以外,电池组可能还包括验证特性(请参见图2)。主机将验证包含计算循环冗余码校验(CRC)IC(TI的bq26150)的电池组。这种CRC基于这种身份验证以及在IC中秘密定义的CRC多项式之上。主机还对CRC进行计算,并对各种值进行比对,以确定是否成功获得了验证。如果没有,那么主机将决定是再进行一次验证还是不允许该电池的系统供电。
一旦电池通过验证,那么bq26150将接收到一个命令,以确保所有通过数据线的通信在主机和电池电量监测计之间得到传输。

图2 具有bq27000和验证IC的电路
就此来看,主机可以继续利用电池电量监测计的功能。在断开电池以及重新连接至电池时,都必须重复进行整个验证过程。
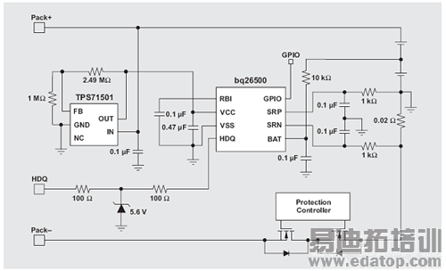
两节电池应用
图3显示了具有bq26500的支持两节锂离子电池的典型应用电路。一个可调电压调节器被添加至系统中,以实现多电池支持。电池电量监测计的BAT引脚被连接至底部电池的正极,以实现电池组的调节电压测量。

图3 具有bq26500的两节电池应用
主机需要对电池电量监测计测得的电池组调节电压进行解释,以确定放电结束阈值和充电终止时间。我们可以按照电池电量监测计报告的那样利用“电量剩余状态”等信息。
结论
bq2650x和bq27x00为电池厂商提供了一种简单的电池电量报告替代方法。只需通过从电池电量监测计的寄存器中读取数据,主机便可以获得剩余电量值,然后将这一结果显示给最终用户。利用电池电量监测计,最终用户可以在剩余电量极少的情况下尽可能多地使用电池的所充电量,因为电量估计将会比仅对电池电压进行测量所获得的数据更加准确。电池电量监测计可以用于各种结构中,其拥有验证特性,并允许在许多两节电池供电的应用中使用。

