Designer仿真滤波器电路模型到底还需不需要优化
我们做仿真前,一定都用计算软件计算过耦合矩阵。那么利用这个耦合矩阵可以去设定滤波器的电路模型,在designer中进行仿真。然而有趣的是,用理论计算的耦合值进行Designer仿真时,却并没出现我希望的理想结果,如下图所示,S11在通带内是不等波纹的。
难道理论计算的结果在进行电路模型仿真时还需要优化吗?我难以理论界,所以来问问大家



如果你发现实做出来的比这个波型更不对称的时候...你是不是更难以理解!?
仿真时跟你的adaptive mesh、sampleing points...有关。
实作时跟板材厚度、介电常数、金属厚度、端口损失....有关。
以上种种皆以"变数"来统称、变数越多、难以理解的东西就更多,这些不是优化就能处理的。
所以这样好理解吗!?
称之为等效电路,就不等于是标准、完美!就算撇除电磁问题,hspice、pspice、spice,都称为spice但是算出来的结果也不会一样!
可以把在Ansys里的等校电路搬到CST里的DS或是ADS中去仿真看看!?
如果要执著这个问题!?那你何不关心为何理论不能完美反应等校电路模型!?
没有本来就该这样! 万物皆有一体两面甚至三面以上。
讲得直白一些:
如果等校电路模型、理论、仿真程序的方程式..皆出于一人之手,此时理论和等效电路模型完美反应的机率最高!
拆开来看:等校电路模型有没有少考虑了一个效应特性? 理论有没有少考虑了一个物理性质?方程式的多项式引用呢?
首先可以肯定foxman分析的很到位,在坛子里也是位资深的积极的元老,乐于助人,技术大牛。
楼主的问题目前还没有到foxman说的那个步骤,理论综合到等效电路还是停留在理论层面,所以仿真结果是应该一样的。请问楼主用的什么软件综合的耦合矩阵?能够把耦合矩阵都综合出来,那等效电路不至于出错才对啊,应该还是电路的设置有问题。
乐于助人是有一点而已、技术大牛!?这就不敢当了。
其实大家的提问也是在帮助我学习、复习我之前自己不足的部份。
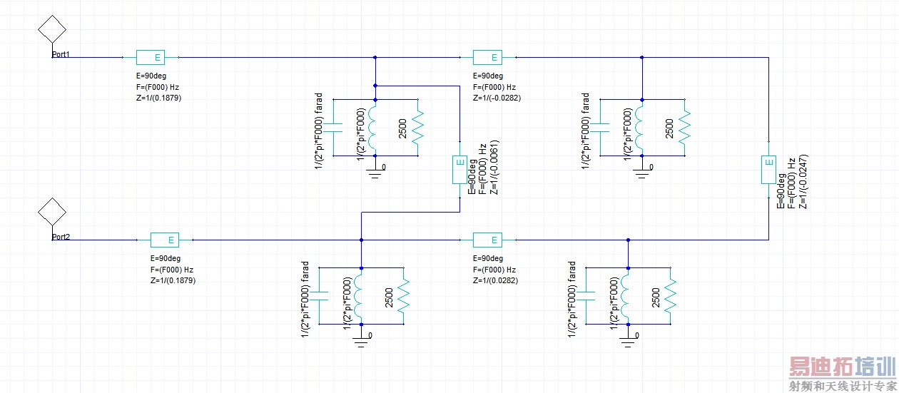
谢谢您的评论。耦合矩阵的综合和化简是在MATLAB里得到的。我也贴了Matlab的结果,是没有问题的。但是我真搞不明白到底这个等效电路是哪的出了错。已经头疼了几周了。如果方便的话,我想将designer里的project直接贴上来,能不能请您帮我看看
谢谢您的回复。
耦合矩阵求解我是通过matlab求解多项式得到的,化简当然也是MATLAB里面做的。Matlab里做出的图我贴了没有问题,但是DESIGNER 里面就是不对,我已经头疼了很久了。因为周围没有人可以问所以很痛苦。
我把DEsigner的project和耦合矩阵直接贴出来,如果方便的话,请您帮我看看到底是什么地方错掉了。万分感谢!
附上designer的project和耦合矩阵。设计中心频率2.585GHz,带宽80MHz

描述:project
附件: duichenxiangying.zip (35 K)
事实上,我目前正在做的就是理论验证。而且我已将Cameron等文献中一系列例子来算过,我相信不是MATLAB的计算问题。因此我也倾向于是自己电路设置有错。我之前也从未仿真过这种模型电路,确实不清楚到底问题在哪里。

