- 易迪拓培训,专注于微波、射频、天线设计工程师的培养
Hittite功率检波器测量射频功率解析
作者:齐凌杰 应用工程师 世强电讯
目前,包括通信收发机、仪器、工业控制和雷达等在内的许多系统都需要控制射频功率,因此需要准确测量射频功率。在这些系统中,RF功率测量及控制有助于确保系统安全、高效地运行。
1.早期的检波方法是采用二极管做检波电路,但是二极管组成的简单电路,其灵敏度,温度稳定性都较差。因此越来越多的场合采用集成IC来做检波电路。
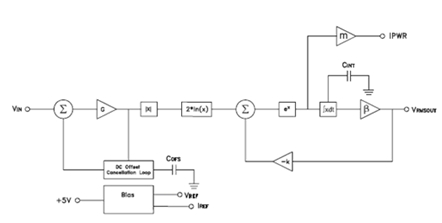
Hittite推出的对数检波器IC系列产品,其内部拓扑结构如下图:

这个器件的核心是一系列级联的放大器,这些放大器通常有10-20dB的线性增益,具体值取决于不同的设计目的。设想一个小信号正弦波进入第一个放大器,第一个放大器将会在它到达第二个放大器前放大信号10dB。因此信号每往下走一级,就会有10dB的增益。随着信号在链路中的传递,在它到某一级的时候将会被(限幅器)斩波。放大器的精度是相同的。当信号在某一级进入限制状态后,这个限幅信号仍然会传播,在每一级都被斩波,保持其1v峰值振幅传输。
IC内部有多个放大器及检波管组合,通过设计使输出电压和输入RF信号的对数成正比。

这种设计确保输入信号的功率变化很大时,仍能在输出端准确的检测出所需信号,即可以检测大动态范围的输入信号。
经过精心设计的Hittite对数检波器同时还具有优异的灵敏度和温度稳定性。Hittite的所有检波器都可提供差分及单端输入,差分结构有助于射频工程师解决零中频架构的直流偏移问题。
Hittite对数检波器家族包括了HMC601LP4,HMC602LP4,HMC611LP4,HMC612LP4,HMC713LP4,HMC713MS8,适合CW波调制,雷达应用。其中HMC713的非常适合移动通信应用,价格比市场的其他品牌同类产品低近1/3。
2.当用对数检波器来检测峰值因素高的信号,如第三代移动通信CDMA2000,不同的多载波信号会有不同的峰值因数,这导致使用峰值检波器无法准确测量。

如果该误差能固定,也可以通过修正来得到正确的功率值,但是在某些实际应用中,其呼叫负载不断发生变化会影响到修正值。因此平均功率测量最适用于处理调制包络幅度随时间变化的系统,如IS-95,CDMA2000,W-CDMA和TD-sCDMA。
Hittite推出的均值检波器HMC1010LP4,在DC-3.9GHz,动态范围可达60dB,测量值受信号波峰因数变化影响非常小,主要取决于信号的平均功率。在响应时间及纹波上,独创了业界领先的软件控制方式,让工程师从繁琐的硬件调试中解脱出来。而且该产品比同类产品低10%,对于动态范围需求较低的如40dB的场合,hittite有极具价格优势的HMC909LP4E可满足你的成本需求。
3. 正交频分复用(OFDM)系统由于高的频谱利用率以及抗码间干扰(ISI)和多径衰落,主要应用于数字视频广播系统、MMDS(Multichannel Multipoint Distribution Service)多信道多点分布服务和WLAN服务以及下一代陆地移动通信系统。
由于OFDM信号时域上为N个正交子载波信号的叠加,当这N个信号恰好都以峰值出现并将相加时,OFDM信号也将产生最大峰值,该峰值功率是平均功率的N倍。尽管峰值功率出现的概率较低,但为了不失真地传输这些高峰均功率比PAPR(Peak to Average Power Ratio)的OFDM信号,发送端对高功率放大器(HPA)的线性度要求很高且发送效率极低,同样接收端对前端放大器以及A/D变换器的线性度要求也很高,因此高的PAPR使得OFDM系统的性能大大下降。因此,需要检测系统的PAPR。
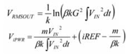
Hittite公司推出的可测量峰均比的均值检波器HMC614LP4,HMC714LP5.其电路原理图如下:

计算公式如下:

HMC614LP4不但可以准确的测量信号的平均功率还可以监测其峰均比,确保系统不失真的传输信号。
HMC714LP5是双通道产品,相比单通道产品能提供更强大的功率检测功能,有多达6个输出端口,分别可检测两个通道的均值输出,峰值输出,以及两个通道的差值输出。HMC714LP5可检测频率范围从100MHz到3900MHz,比市场上同类产品宽了40%多,可应用于3G、LTE、WINMAX。其动态范围从-55dBm到15dBm,高达70dB,也比同类产品大了10dB。
Hittite公司的检波器家族发展迅猛,紧跟通信的发展,使你从容应对在不同系统中准确测量射频功率的挑战。
欲知更多详情请联系Hittite授权代理商世强电讯。

