- 易迪拓培训,专注于微波、射频、天线设计工程师的培养
Maxim 78M6613单相交流电能测量解决方案
录入:edatop.com 点击:
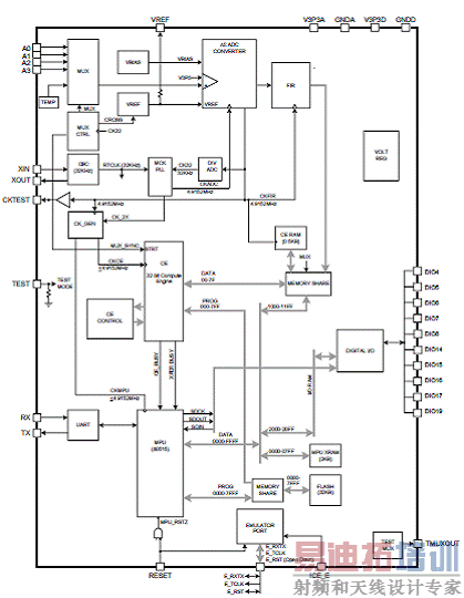
Maxim公司的78M6613是高度集成的单相交流电能测量集成电路,提供和电压与电流传感器接口的四个模拟输入,2000:1电流和温度范围内,电能Wh的精度优于0.5%,基准电压优于40ppm/°C,带32位计算引擎(CE)的22位Delta-Sigma ADC,8位80515 MPU,带安全的32KB闪存,主要用于电源,智能电器和其它嵌入AC负载的监视和控制.本文介绍了78M6613主要特性, 功能方框图, AFE框图和Teridian™ 78M6613评估板主要特性, 应用框图,电路图,材料清单和PCB布局图.
The 78M6613 is a highly integrated IC for simplified implementation of single-phase AC power measurement into power supplies, smart appliances, and other applications with embedded AC load monitoring and control. It is packaged in a small, 5mm x 5mm, 32-pin QFN package for optimal space savings.
At the measurement interface, the device provides four analog inputs for interfacing to voltage and current sensors. Voltages from the sensors are fed to our Single Converter Technology® that uses a 22-bit delta-sigma ADC, independent 32-bit compute engine (CE), digital temperature compensation, and precision voltage references to provide better than 0.5% power measurement accuracy over a wide 2000:1 dynamic range.
The integrated MPU core and 32 KB of flash memory provides a flexible means of configuration, post-processing, data formatting, and interfacing to any host processor through the UART interface and/or DIO pins. Complete application firmware is available and can be preloaded into the IC during manufacturing test. Alternatively, a complete array of ICE, development tools, and programming libraries are available to allow customization for each application.
78M6613主要特性:
• < 0.5% Wh Accuracy Over Wide 2000:1 Current Range and Over Temperature
• Voltage Reference < 40ppm/°C
• Four Sensor Inputs—V3P3A Referenced
• 22-Bit Delta-Sigma ADC with Independent 32-Bit Compute Engine (CE)
• 8-Bit MPU (80515), One Clock Cycle per Instruction with 2KB MPU XRAM
• 32KB Flash with Security
• Integrated In-Circuit Emulator (ICE) Interface for MPU Debug
• 32kHz Time Base with Hardware Watchdog Timer
• UART Interface and Up to 10 General-Purpose 5V Tolerant I/O Pins
• Packaged in a RoHS-Compliant (6/6) Lead(Pb)-Free, 32-Pin QFN (5mm x 5mm)
• Complete Application Firmware Provides: o True RMS Calculations for Current, Voltage, Line Frequency, Real Power, Reactive Power, Apparent Power, and Power Factor
o Accumulated Watt-Hours, Kilowatt-Hours
o Intelligent Switch Control at Zero Crossings
o Digital Temperature Compensation
o Phase Compensation (±15°)
o Quick Calibration Routines
o 46–64Hz Line Frequency Range with Same Calibration

图1.78M6613功能方框图

图2.78M6613 AFE框图
Teridian™ 78M6613评估板
The Teridian™ 78M6613 Evaluation Board is an electrical measurement unit for performing measurements of up to two single-phase AC loads. It incorporates the 78M6613 power- and energy-measurement IC and connects to a PC through a USB cable such as the one provided in the demo kit. The Evaluation Board demonstrates the capability of the 78M6613 energy-meter controller chip for measurement accuracy and overall system use.
The board is preprogrammed with Firmware Demo Code (file name 6613_OMU_S2+2_URT_V1_1x.hex) in the flash memory of the 78M6613 IC that allows evaluation of the IC’s capabilities.
The 78M6613 energy-measurement data and status is read back over the serial UART interface using a text-based command line interface (CLI) command set. Easy manual operation is performed using HyperTerminal. Refer to the applicable 6613_OMU_S2+2_URT_V1_1x Firmware Description Document for invocation usage of the CLI commands.
Teridian™ 78M6613评估板包括:
The 78M6613 Evaluation Board Demo Kit includes:
• 78M6613 Evaluation Board
• USB Cable Assembly USB A-B 28/24 1.8M (Tyco/Amp 1487588-3)
• CD with documentation

图3. Teridian™ 78M6613评估板外形图

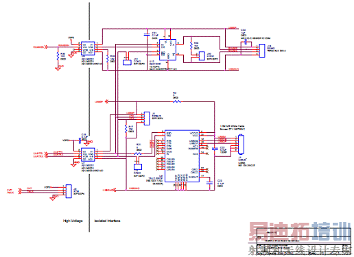
图4. Teridian™ 78M6613评估板应用框图

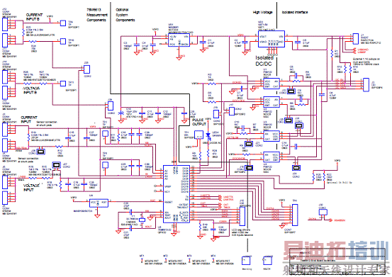
图5. Teridian™ 78M6613评估板电路图(1)

图6. Teridian™ 78M6613评估板电路图(2)
Teridian™ 78M6613评估板材料清单:



图7.78M6613评估板PCB布局图:左:顶层,右:底层
详情请见:
78M6613[1].pdf(957.14 KB, 下载次数: 22)
和
UG5297[1].pdf(1.52 MB, 下载次数: 12)
The 78M6613 is a highly integrated IC for simplified implementation of single-phase AC power measurement into power supplies, smart appliances, and other applications with embedded AC load monitoring and control. It is packaged in a small, 5mm x 5mm, 32-pin QFN package for optimal space savings.
At the measurement interface, the device provides four analog inputs for interfacing to voltage and current sensors. Voltages from the sensors are fed to our Single Converter Technology® that uses a 22-bit delta-sigma ADC, independent 32-bit compute engine (CE), digital temperature compensation, and precision voltage references to provide better than 0.5% power measurement accuracy over a wide 2000:1 dynamic range.
The integrated MPU core and 32 KB of flash memory provides a flexible means of configuration, post-processing, data formatting, and interfacing to any host processor through the UART interface and/or DIO pins. Complete application firmware is available and can be preloaded into the IC during manufacturing test. Alternatively, a complete array of ICE, development tools, and programming libraries are available to allow customization for each application.
78M6613主要特性:
• < 0.5% Wh Accuracy Over Wide 2000:1 Current Range and Over Temperature
• Voltage Reference < 40ppm/°C
• Four Sensor Inputs—V3P3A Referenced
• 22-Bit Delta-Sigma ADC with Independent 32-Bit Compute Engine (CE)
• 8-Bit MPU (80515), One Clock Cycle per Instruction with 2KB MPU XRAM
• 32KB Flash with Security
• Integrated In-Circuit Emulator (ICE) Interface for MPU Debug
• 32kHz Time Base with Hardware Watchdog Timer
• UART Interface and Up to 10 General-Purpose 5V Tolerant I/O Pins
• Packaged in a RoHS-Compliant (6/6) Lead(Pb)-Free, 32-Pin QFN (5mm x 5mm)
• Complete Application Firmware Provides: o True RMS Calculations for Current, Voltage, Line Frequency, Real Power, Reactive Power, Apparent Power, and Power Factor
o Accumulated Watt-Hours, Kilowatt-Hours
o Intelligent Switch Control at Zero Crossings
o Digital Temperature Compensation
o Phase Compensation (±15°)
o Quick Calibration Routines
o 46–64Hz Line Frequency Range with Same Calibration

图1.78M6613功能方框图

图2.78M6613 AFE框图
Teridian™ 78M6613评估板
The Teridian™ 78M6613 Evaluation Board is an electrical measurement unit for performing measurements of up to two single-phase AC loads. It incorporates the 78M6613 power- and energy-measurement IC and connects to a PC through a USB cable such as the one provided in the demo kit. The Evaluation Board demonstrates the capability of the 78M6613 energy-meter controller chip for measurement accuracy and overall system use.
The board is preprogrammed with Firmware Demo Code (file name 6613_OMU_S2+2_URT_V1_1x.hex) in the flash memory of the 78M6613 IC that allows evaluation of the IC’s capabilities.
The 78M6613 energy-measurement data and status is read back over the serial UART interface using a text-based command line interface (CLI) command set. Easy manual operation is performed using HyperTerminal. Refer to the applicable 6613_OMU_S2+2_URT_V1_1x Firmware Description Document for invocation usage of the CLI commands.
Teridian™ 78M6613评估板包括:
The 78M6613 Evaluation Board Demo Kit includes:
• 78M6613 Evaluation Board
• USB Cable Assembly USB A-B 28/24 1.8M (Tyco/Amp 1487588-3)
• CD with documentation

图3. Teridian™ 78M6613评估板外形图

图4. Teridian™ 78M6613评估板应用框图

图5. Teridian™ 78M6613评估板电路图(1)

图6. Teridian™ 78M6613评估板电路图(2)
Teridian™ 78M6613评估板材料清单:



图7.78M6613评估板PCB布局图:左:顶层,右:底层
详情请见:
78M6613[1].pdf(957.14 KB, 下载次数: 22)
和
UG5297[1].pdf(1.52 MB, 下载次数: 12)
上一篇:Maxim
71M6x01第四代单相电表SoC解决方案
下一篇:Maxim
71M6521高精度高集成电表解决方案~*


