- 易迪拓培训,专注于微波、射频、天线设计工程师的培养
Maxim 71M6521高精度高集成电表解决方案~*
录入:edatop.com 点击:
Maxim公司的71M6521DE/DH/FE电表系统级芯片(SoC),集成了MPU核,RTC,闪存和LCD .单转换器技术具有22SigMa-Delta ADC,四个模拟输入,数字温度补偿,精密基准电压,电池电压监视器和32位计算引擎(CE).本文介绍了71M6521DE/DH/FE主要特性,方框图,71M6521演示板和调试板方块图,以及71M6521演示板主要指标,D6521T4A7/8/10演示板电路图,材料清单和PCB布局图.
The Teridian™ 71M6521DE/DH/FE energy meter ICs are highly integrated systems-on-a-chip (SoCs) with an MPU core, RTC, flash, and LCD driver. The Single Converter Technology® with a 22-bit delta-sigma ADC, four analog inputs, digital temperature compensation, precision voltage reference, battery voltage monitor, and 32-bit computation engine (CE) supports a wide range of residential metering applications with very few low-cost external components. A 32kHz crystal time base for the entire system and internal battery-backup support for RAM and RTC further reduce system cost. The ICs support 2-wire, 3-wire, and 4-wire single-phase and dual-phase residential metering along with tamper-detection mechanisms.
Maximum design flexibility is provided by multiple UARTs, I2C, MICROWIRE®, up to 18 DIO pins, and in-system programmable flash memory, which can be updated with data or application code in operation.
A complete array of ICE and development tools, programming libraries, and reference designs enable rapid development and certification of TOU, AMR, and prepay meters that comply with worldwide electricity metering standards.
The Teridian™ 71M6521DE/DH/FE energy meter ICs are highly integrated systems-on-a-chip (SoCs) with an MPU core, RTC, flash, and LCD driver. The Single Converter Technology® with a 22-bit delta-sigma ADC, four analog inputs, digital temperature compensation, precision voltage reference, battery voltage monitor, and 32-bit computation engine (CE) supports a wide range of residential metering applications with very few low-cost external components. A 32kHz crystal time base for the entire system and internal battery-backup support for RAM and RTC further reduce system cost. The ICs support 2-wire, 3-wire, and 4-wire single-phase and dual-phase residential metering along with tamper-detection mechanisms.
Maximum design flexibility is provided by multiple UARTs, I2C, MICROWIRE®, up to 18 DIO pins, and in-system programmable flash memory, which can be updated with data or application code in operation.
A complete array of ICE and development tools, programming libraries, and reference designs enable rapid development and certification of TOU, AMR, and prepay meters that comply with worldwide electricity metering standards.
71M6521DE/DH/FE主要特性:
• Up to 0.1% Wh Accuracy Over 2000:1 Current Range
• Exceeds IEC 62053/ANSI C 12.20 Standards
• Voltage Reference < 40 ppm/℃ (< 20ppm/℃ for 71M6521DH)
•Four Sensor Inputs—VDD Referenced
•Low-Jitter Wh and VARh Pulse Test Outputs (10kHz max)
•pulse Count for Pulse Outputs
•Four-Quadrant Metering
•Tamper Detection
Neutral Current with CT or Shunt
•Line Frequency Count for RTC
•Digital Temperature Compensation
•Sag Detection for Phase A and B
•Independent 32-Bit Compute Engine
•46-64Hz Line Frequency Range with Same Calibration
•phase Compensation ( 7 )
•Battery backup for RTC and battery monitor
•Three Battery Modes with Wake-Up on Pushbutton or Timer:
Brownout Mode (48μA)
LCD Mode (5.7μA)
Sleep Mode (2.9μA)
•Energy Display on Main Power Failure
•Wake-Up with Pushbutton
•22-Bit Delta-Sigma ADC
•8-Bit MPU (80515), 1 Clock Cycle per Instruction with Integrated ICE for MPU Debug
•RTC with Temperature Compensation
•Auto-Calibration
•Hardware Watchdog Timer, Power-Fail Monitor
•LCD Driver (Up to 152 Pixels)
•Up to 18 General-Purpose I/O Pins
•32kHz Time Base
•16KB (6521DE/DH) or 32KB (6521FE) Flash with Security
•2KB MPU XRAM
•Two UARTs for IR and AMR
•Digital I/O Pins Compatible with 5V Inputs
•64-Pin LQFP or 68-Pin QFN Package
•Lead(Pb)-Free Packages

图1.71M6521方框图
71M6521演示板
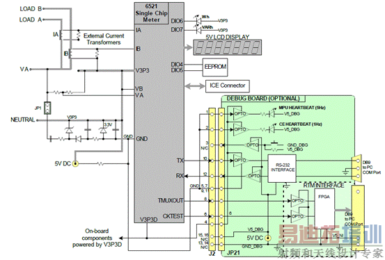
The TERIDIAN Semiconductor Corporation (TSC) 71M6521 Demo Board is an energy meter IC demonstration board for evaluating the 71M6521 device for single-phase electronic energy metering applications. It incorporates a 71M6521 integrated circuit, peripheral circuitry such as a serial EEPROM, emulator port, and on-board power supply as well as a companion Debug Board that allows a connection to a PC through a RS232 port. The Demo Board allows the evaluation of the 71M6521 energy meter controller chip for measurement accuracy and overall system use. The board is pre-programmed with a Demo Program (file name 6521_demo.hex) in the FLASH memory of the 71M6521 IC. This embedded application is developed to exercise all low-level functions to directly manage the peripherals and CPU (clock, timing, power savings, etc.).

图2.71M6521演示板外形图
71M6521演示板包括:
71M6521 Demo Board containing 71M6521FE IC with preloaded Demo Program
Shunt resistor with harness, connected to Demo Board
Debug Board
Two 5VDC/1,000mA universal wall transformers w/ 2.5mm plug (Switchcraft 712A)
Serial cable, DB9, Male/Female, 2m length (Digi-Key AE1020-ND)
CD-ROM containing documentation (data sheet, board schematics, BOM, layout), Demo Code, and utilities
Adapter PCB (ICE connector to 6X1 header, D6521T4A10 only)
Connector adapter for 5 VDC supply (D6521T4A10 only, optional)

图3.71M6521演示板和调试板方块图(CT配置)
71M6521演示板主要指标:


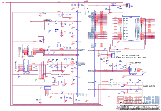
图4.D6521T4A7 演示板电路图(1)

图5.D6521T4A7 演示板电路图(2)

图6.D6521T4A8 演示板电路图(1)

图7.D6521T4A8 演示板电路图(2)

图8.D6521T4A10 演示板电路图(1)

图9.D6521T4A10 演示板电路图(2)

图10.D6521T4A10 演示板电路图(3)
D6521T4A7 演示板材料清单:

D6521T4A8 演示板材料清单:

D6521T4A10 演示板材料清单:


图11.D6521T4A7 演示板PCB布局图 (顶层)

图12.D6521T4A7 演示板PCB布局图 (底层)
详情请见:
71M6521DE-71M6521FE.pdf(1.97 MB, 下载次数: 8)
和
71M6521FE-DB.pdf(3.36 MB, 下载次数: 17)
The Teridian™ 71M6521DE/DH/FE energy meter ICs are highly integrated systems-on-a-chip (SoCs) with an MPU core, RTC, flash, and LCD driver. The Single Converter Technology® with a 22-bit delta-sigma ADC, four analog inputs, digital temperature compensation, precision voltage reference, battery voltage monitor, and 32-bit computation engine (CE) supports a wide range of residential metering applications with very few low-cost external components. A 32kHz crystal time base for the entire system and internal battery-backup support for RAM and RTC further reduce system cost. The ICs support 2-wire, 3-wire, and 4-wire single-phase and dual-phase residential metering along with tamper-detection mechanisms.
Maximum design flexibility is provided by multiple UARTs, I2C, MICROWIRE®, up to 18 DIO pins, and in-system programmable flash memory, which can be updated with data or application code in operation.
A complete array of ICE and development tools, programming libraries, and reference designs enable rapid development and certification of TOU, AMR, and prepay meters that comply with worldwide electricity metering standards.
The Teridian™ 71M6521DE/DH/FE energy meter ICs are highly integrated systems-on-a-chip (SoCs) with an MPU core, RTC, flash, and LCD driver. The Single Converter Technology® with a 22-bit delta-sigma ADC, four analog inputs, digital temperature compensation, precision voltage reference, battery voltage monitor, and 32-bit computation engine (CE) supports a wide range of residential metering applications with very few low-cost external components. A 32kHz crystal time base for the entire system and internal battery-backup support for RAM and RTC further reduce system cost. The ICs support 2-wire, 3-wire, and 4-wire single-phase and dual-phase residential metering along with tamper-detection mechanisms.
Maximum design flexibility is provided by multiple UARTs, I2C, MICROWIRE®, up to 18 DIO pins, and in-system programmable flash memory, which can be updated with data or application code in operation.
A complete array of ICE and development tools, programming libraries, and reference designs enable rapid development and certification of TOU, AMR, and prepay meters that comply with worldwide electricity metering standards.
71M6521DE/DH/FE主要特性:
• Up to 0.1% Wh Accuracy Over 2000:1 Current Range
• Exceeds IEC 62053/ANSI C 12.20 Standards
• Voltage Reference < 40 ppm/℃ (< 20ppm/℃ for 71M6521DH)
•Four Sensor Inputs—VDD Referenced
•Low-Jitter Wh and VARh Pulse Test Outputs (10kHz max)
•pulse Count for Pulse Outputs
•Four-Quadrant Metering
•Tamper Detection
Neutral Current with CT or Shunt
•Line Frequency Count for RTC
•Digital Temperature Compensation
•Sag Detection for Phase A and B
•Independent 32-Bit Compute Engine
•46-64Hz Line Frequency Range with Same Calibration
•phase Compensation ( 7 )
•Battery backup for RTC and battery monitor
•Three Battery Modes with Wake-Up on Pushbutton or Timer:
Brownout Mode (48μA)
LCD Mode (5.7μA)
Sleep Mode (2.9μA)
•Energy Display on Main Power Failure
•Wake-Up with Pushbutton
•22-Bit Delta-Sigma ADC
•8-Bit MPU (80515), 1 Clock Cycle per Instruction with Integrated ICE for MPU Debug
•RTC with Temperature Compensation
•Auto-Calibration
•Hardware Watchdog Timer, Power-Fail Monitor
•LCD Driver (Up to 152 Pixels)
•Up to 18 General-Purpose I/O Pins
•32kHz Time Base
•16KB (6521DE/DH) or 32KB (6521FE) Flash with Security
•2KB MPU XRAM
•Two UARTs for IR and AMR
•Digital I/O Pins Compatible with 5V Inputs
•64-Pin LQFP or 68-Pin QFN Package
•Lead(Pb)-Free Packages

图1.71M6521方框图
71M6521演示板
The TERIDIAN Semiconductor Corporation (TSC) 71M6521 Demo Board is an energy meter IC demonstration board for evaluating the 71M6521 device for single-phase electronic energy metering applications. It incorporates a 71M6521 integrated circuit, peripheral circuitry such as a serial EEPROM, emulator port, and on-board power supply as well as a companion Debug Board that allows a connection to a PC through a RS232 port. The Demo Board allows the evaluation of the 71M6521 energy meter controller chip for measurement accuracy and overall system use. The board is pre-programmed with a Demo Program (file name 6521_demo.hex) in the FLASH memory of the 71M6521 IC. This embedded application is developed to exercise all low-level functions to directly manage the peripherals and CPU (clock, timing, power savings, etc.).

图2.71M6521演示板外形图
71M6521演示板包括:
71M6521 Demo Board containing 71M6521FE IC with preloaded Demo Program
Shunt resistor with harness, connected to Demo Board
Debug Board
Two 5VDC/1,000mA universal wall transformers w/ 2.5mm plug (Switchcraft 712A)
Serial cable, DB9, Male/Female, 2m length (Digi-Key AE1020-ND)
CD-ROM containing documentation (data sheet, board schematics, BOM, layout), Demo Code, and utilities
Adapter PCB (ICE connector to 6X1 header, D6521T4A10 only)
Connector adapter for 5 VDC supply (D6521T4A10 only, optional)

图3.71M6521演示板和调试板方块图(CT配置)
71M6521演示板主要指标:


图4.D6521T4A7 演示板电路图(1)

图5.D6521T4A7 演示板电路图(2)

图6.D6521T4A8 演示板电路图(1)

图7.D6521T4A8 演示板电路图(2)

图8.D6521T4A10 演示板电路图(1)

图9.D6521T4A10 演示板电路图(2)

图10.D6521T4A10 演示板电路图(3)
D6521T4A7 演示板材料清单:

D6521T4A8 演示板材料清单:

D6521T4A10 演示板材料清单:


图11.D6521T4A7 演示板PCB布局图 (顶层)

图12.D6521T4A7 演示板PCB布局图 (底层)
详情请见:
71M6521DE-71M6521FE.pdf(1.97 MB, 下载次数: 8)
和
71M6521FE-DB.pdf(3.36 MB, 下载次数: 17)
上一篇:Maxim
78M6613单相交流电能测量解决方案
下一篇:Renesas
R8C-L3AC家用电器电能测量插入电表解决方案


