- 易迪拓培训,专注于微波、射频、天线设计工程师的培养
Maxim 78M6631三相电源功率测量 嗖饨饩龇桨
录入:edatop.com 点击:
Maxim 公司的78M6631是三相电源功率测量和监测系统级芯片(SoC),集成了10MHz 8051兼容的MPU核,22位Delta-Sigma转换器和32位计算引擎(CE),支持三角型和Y型三相连接.2000:1电流范围内和整个温度内瓦特精度小于0.5%,超过IEC 62053/ANSI C12.20标准,基准电压温漂小于40 ppm/℃,具有高速SPI通信,主要用在建筑物自动化,数据中心,通信,存储电源和电源分配单元,马达运行和风细雨太阳能逆变器.本文介绍了78M6631主要特性, 78M6631评估板主要特性以及在三相四线和三相三线连接的应用框图,评估板电路图和材料清单,PCB布局图.
78M6631:3-Phase Power Measurement and Monitoring SoC
The 78M6631 is a highly integrated, 3-phase power measurement and monitoring SoC with a 10MHz, 8051-compatible MPU core and Teridian’s Single Converter Technology® containing a 22-bit delta-sigma converter and 32-bit compute engine (CE). The 78M6631 has been designed specifically for a wide variety of applications requiring 3-phase power and quality measurements. It supports both Delta and Wye configurations.
At the measurement interface, the device provides six analog inputs including three differential current and three voltage for interfacing to current and voltage sensors. The integrated MPU core and 128KB of flash memory provide a flexible means of configuration, post-processing, data formatting, interfacing to host processor through a UART or SPI™ interface, or using DIO pins for LEDs or relay control. All firmware is preloaded during manufacturing test.
78M6631主要特性:
< 0.5% Watt Accuracy Over 2000:1 Current Range and Over Temperature
Exceeds IEC 62053/ANSI C12.20 Standards
Voltage Reference < 40 ppm/℃
Six Analog Inputs Supporting 3-Phase Voltage and Current Measurement Inputs
Pin- or Bi-Selectable Delta or Wye Configuration
22-Bit Delta-Sigma ADC with Independent 32-Bit Compute Engine (CE)
8-Bit MPU (80515), One Clock Cycle per Instruction with 4KB MPU XRAM
128KB Flash with Security
32kHz Time Base with Hardware Watchdog Timer
UART, I²C, and High-Speed Slave SPI Host Interface Options
17 General-Purpose 5V Tolerant I/O Pins
Packaged in a RoHS-Compliant (6/6) Lead-Free 56-Pin TQFN
Application Firmware Includes (per Phase):
True RMS Current and Voltage Calculations
Active, Reactive, Apparent, Fundamental, and Harmonic Power Calculations
Fundamental and Harmonic Current and Voltage Calculations
Line Frequency and Power Factor Calculations
Phase Compensation (±18° at 60Hz)
Built-In Calibration Routines
Programmable Alarm Thresholds
Command Line (UART) Communications
High-Speed SPI Communications
78M6631应用:
Building Automation
Data Center, Telecom, Storage Power Supplies, and Power Distribution Units
Motor Health
Solar Inverters
78M6631评估板
The Teridian™ 78M6631 Evaluation Board is an electrical measurement unit for performing measurements on a 3-phase AC system. It incorporates the 78M6631 power and energy measurement device and connects to a PC through a USB cable such as the one provided in the demo kit. The Evaluation Board demonstrates the capability of the 78M6631 energy meter controller chip for measurement accuracy and overall system use.
The on-board 78M6631 is pre-programmed with the Firmware Demo Code.
The 78M6631 energy measurement data and status is read back over the serial UART interface using a text-based CLI command set (easy manual operation is performed using HyperTerminal) and through the serial peripheral interface (SPI).

图1.78M6631评估板外形图
The 78M6631 Evaluation Board Demo Kit includes:
• 78M6631 Evaluation Board
• USB Cable Assembly USB A-B 28/24 1.8M (Tyco/Amp 1487588-3)
• In-Circuit Emulator (ICE) Adaptor
• Three CTs
• CD with documentation

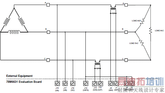
图2.78M6631评估板应用框图(三相四线连接)

图3.78M6631评估板应用框图(三相三线连接)

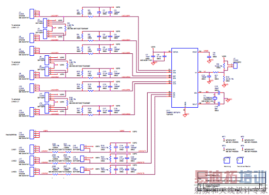
图4.78M6631评估板电路图(1)

图5.78M6631评估板电路图(2)

图6.78M6631评估板电路图(3)
78M6631评估板材料清单:



图7.78M6631评估板PCB布局图:左为顶层,右为底层
详情请见:
AN5263[1].pdf(1.32 MB, 下载次数: 6)
78M6631:3-Phase Power Measurement and Monitoring SoC
The 78M6631 is a highly integrated, 3-phase power measurement and monitoring SoC with a 10MHz, 8051-compatible MPU core and Teridian’s Single Converter Technology® containing a 22-bit delta-sigma converter and 32-bit compute engine (CE). The 78M6631 has been designed specifically for a wide variety of applications requiring 3-phase power and quality measurements. It supports both Delta and Wye configurations.
At the measurement interface, the device provides six analog inputs including three differential current and three voltage for interfacing to current and voltage sensors. The integrated MPU core and 128KB of flash memory provide a flexible means of configuration, post-processing, data formatting, interfacing to host processor through a UART or SPI™ interface, or using DIO pins for LEDs or relay control. All firmware is preloaded during manufacturing test.
78M6631主要特性:
< 0.5% Watt Accuracy Over 2000:1 Current Range and Over Temperature
Exceeds IEC 62053/ANSI C12.20 Standards
Voltage Reference < 40 ppm/℃
Six Analog Inputs Supporting 3-Phase Voltage and Current Measurement Inputs
Pin- or Bi-Selectable Delta or Wye Configuration
22-Bit Delta-Sigma ADC with Independent 32-Bit Compute Engine (CE)
8-Bit MPU (80515), One Clock Cycle per Instruction with 4KB MPU XRAM
128KB Flash with Security
32kHz Time Base with Hardware Watchdog Timer
UART, I²C, and High-Speed Slave SPI Host Interface Options
17 General-Purpose 5V Tolerant I/O Pins
Packaged in a RoHS-Compliant (6/6) Lead-Free 56-Pin TQFN
Application Firmware Includes (per Phase):
True RMS Current and Voltage Calculations
Active, Reactive, Apparent, Fundamental, and Harmonic Power Calculations
Fundamental and Harmonic Current and Voltage Calculations
Line Frequency and Power Factor Calculations
Phase Compensation (±18° at 60Hz)
Built-In Calibration Routines
Programmable Alarm Thresholds
Command Line (UART) Communications
High-Speed SPI Communications
78M6631应用:
Building Automation
Data Center, Telecom, Storage Power Supplies, and Power Distribution Units
Motor Health
Solar Inverters
78M6631评估板
The Teridian™ 78M6631 Evaluation Board is an electrical measurement unit for performing measurements on a 3-phase AC system. It incorporates the 78M6631 power and energy measurement device and connects to a PC through a USB cable such as the one provided in the demo kit. The Evaluation Board demonstrates the capability of the 78M6631 energy meter controller chip for measurement accuracy and overall system use.
The on-board 78M6631 is pre-programmed with the Firmware Demo Code.
The 78M6631 energy measurement data and status is read back over the serial UART interface using a text-based CLI command set (easy manual operation is performed using HyperTerminal) and through the serial peripheral interface (SPI).

图1.78M6631评估板外形图
The 78M6631 Evaluation Board Demo Kit includes:
• 78M6631 Evaluation Board
• USB Cable Assembly USB A-B 28/24 1.8M (Tyco/Amp 1487588-3)
• In-Circuit Emulator (ICE) Adaptor
• Three CTs
• CD with documentation

图2.78M6631评估板应用框图(三相四线连接)

图3.78M6631评估板应用框图(三相三线连接)

图4.78M6631评估板电路图(1)

图5.78M6631评估板电路图(2)

图6.78M6631评估板电路图(3)
78M6631评估板材料清单:



图7.78M6631评估板PCB布局图:左为顶层,右为底层
详情请见:
AN5263[1].pdf(1.32 MB, 下载次数: 6)


