- 易迪拓培训,专注于微波、射频、天线设计工程师的培养
基于新型器件STIL的浪涌电流限制电路设计
摘要:介绍了离线电源变换器新型浪涌电流限制器STIL的基本结构和工作原理,给出了在PFC升压变换器中的应用电路及电源前端元件和STIL驱动器电路的设计方法。
关键词:浪涌电流限制器;驱动电路;设计
0 引言
在AC/DC电源变换器启动期间,由于大容量电容器充电,会产生一个比系统正常工作电流高几倍乃至50倍的浪涌电流。如果对浪涌电流不加以限制,在主电源上会产生一个较大的电压降落,影响连接在同一电源网络中设备的工作,并会烧毁输入线路上的保险丝。
为了限制浪涌电流强度,传统的解决方案主要有两种:一种是在较低功率的电源系统桥式整流器之前,串接单独的阻抗元件,如浪涌限制电阻或NTC热敏电阻;另一种是使用SCR、Triac和继电器等通路元件或半可控整流桥(HCRB),当变换器启动时电容器一被充电,通过通路元件去短路串联阻抗元件,以减小功率损耗。不论是采用哪一种方法,都有其缺点,或者是尺寸较大,或者是功率损耗较大,或者是响应速度较慢,或者是抗干扰能力较差。
意法半导体(ST)公司基于ICRB拓扑结构并采用ASDTM专门工艺制造的STIL系列器件,是一种新型的浪涌电流限制器,具有低功耗、抗扰性强和可靠性高等优点。
1 STIL的基本结构、工作原理和主要电气特性
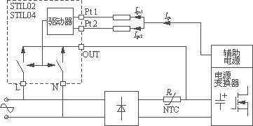
浪涌电流限制器STIL是基于HCRB制作的,内部结构主要包括两个非敏感单向功率开关及其驱动器电路,与桥式整流器并联使用。图1示出了STIL的基本结构及其在电源变换器应用中的连接。

图1 STIL的内部结构及其应用连接
在系统启动期间,STIL中的两个单向开关是断开的。浪涌电流通过二极管桥式整流和浪涌电阻 R i(通常为NTC热敏元件)。随着主电源变换器导通,与电源变压器(或PFC变换器件升压电感器)耦合在一起的辅助电源被启动,为STIL中的两个开关提供足够的能量使其接通。在正常状态下,桥式整流器中只有2只二极管和两个单向开关去整流AC线路电流。
STIL主要包含STIL-02和STIL04两种型号,
其通态输出电流 I out(AV)分别为2A和4A(当结温 T j=150℃时),两种器件断态正向/反向电压( V Dout/ V Rout)均为700V,动态电压上升率d v /d t >500V/μs,驱动器触发电流最大值 I pt(max)=10mA,触发电压 V D(pt)典型值为0.85V,开关门限直接电压 V to=0.7V(典型值),动态直接电阻 R d=70mΩ(典型值),正向压降 V F典型值为0.9V,总反向漏电流 I k<300μA。
EMC电磁兼容设计培训套装,视频教程,让您系统学习EMC知识...
射频工程师养成培训教程套装,助您快速成为一名优秀射频工程师...
上一篇:EMI/EMC设计经典85问之(九)
下一篇:EMI/EMC设计经典85问之(八)

