- 易迪拓培训,专注于微波、射频、天线设计工程师的培养
在BJT管子的datasheet里面的额定最大值电压到底是什么意思啊?
录入:edatop.com 点击:

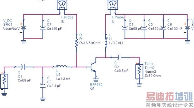
主要是VCEO和VCES。我看有关书籍说VCEO是基极对地开路;VCES是基极对地短路。
让我不好理解的是这样的结构

这样基极对地究竟是开路还是短路?输入信号为射频。
申明:网友回复良莠不齐,仅供参考。
上一篇:有关RF driver
下一篇:请问WCDMA 用META 看饱和功率怎么看

