- 易迪拓培训,专注于微波、射频、天线设计工程师的培养
哪位兄弟用过ADF4350/4351?它的差分输出阻抗是100欧还是50欧
录入:edatop.com 点击:
请教一下,ADF4350/4351的差分输出阻抗是50欧还是100欧?或是与输出的上拉电感(电阻)有关?
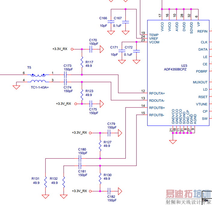
下面是ETTUS公司的一块射频板卡原理图中PLL的部分。

这个设计中输出用的差转单巴伦TC1-1-43A+是50Ω/50Ω的,是不是就意味着4350的差分输出阻抗是50欧?那单端的岂不是25欧的阻抗?
或者说单端是50欧的,但是因为上拉电阻也是50欧,所以并联起来单端就25欧?差分就是50欧了?
另外,如果差分输出阻抗本来就是50欧,那么PCB上RFOUTA+和RFOUTA-出来的差分线是不是也要控制成50欧的阻抗?因为之前PCB厂家给的层叠设计都是按照单端50欧/差分100欧来控制阻抗的,还没有走过50欧的差分线,这会比100欧的差分线更细吗?
下面是ETTUS公司的一块射频板卡原理图中PLL的部分。

这个设计中输出用的差转单巴伦TC1-1-43A+是50Ω/50Ω的,是不是就意味着4350的差分输出阻抗是50欧?那单端的岂不是25欧的阻抗?
或者说单端是50欧的,但是因为上拉电阻也是50欧,所以并联起来单端就25欧?差分就是50欧了?
另外,如果差分输出阻抗本来就是50欧,那么PCB上RFOUTA+和RFOUTA-出来的差分线是不是也要控制成50欧的阻抗?因为之前PCB厂家给的层叠设计都是按照单端50欧/差分100欧来控制阻抗的,还没有走过50欧的差分线,这会比100欧的差分线更细吗?
申明:网友回复良莠不齐,仅供参考。
上一篇:4GLTE测试一般发射和接收测试几兆的带宽的?主板温度上升,是不是功率下降?
下一篇:GPRS动态连接几分钟就断线,无法正常完成测试

