- 易迪拓培训,专注于微波、射频、天线设计工程师的培养
菜鸟VRAMP前面的电阻电容的作用
录入:edatop.com 点击:
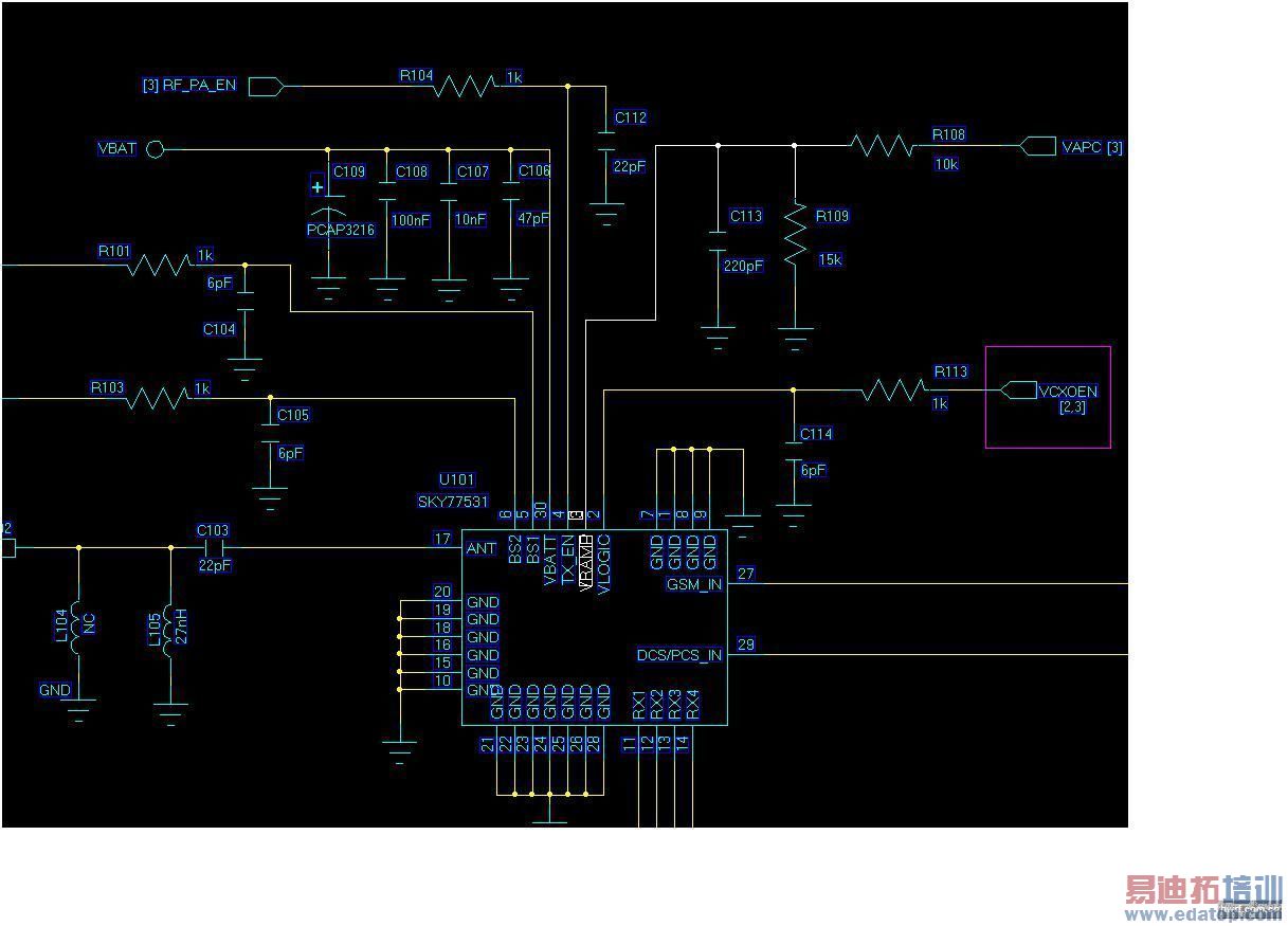
在RF PA中VRAMP信号前面有两个电阻和一个电容(R108--10K R109--20K C113--220PF),请问他们的作用是什么?是延时的作用还是提高VRAMP的偏置,请各位工程师指教,多谢


滤波!
在调节时延的时候应该是这个位置 不过多数都是调节软件里的PVT参数
简单的RC滤波网络
220pF滤除DAC输出电压的高频分量
电阻10K,20K同时起到缓冲延时作用
3楼说的没错
目前我也正用sky77531这块PA,我用的电阻是10K,15K,
应该说区别不大吧
能否这样说,通过R109和RR108的分压,加大电阻R109的值,提高PA端的电压,可以提高PA的输出功率?
还请资深工程师指教。多谢!
两个作用:
1. 滤波作用,就是将信号线上的各种干扰信号滤掉,减少对PA功率控制的影响。
2. 分压电路作用,用来降低单位ADC对输出功率的影响。如果没有分压电路,1个DAC改变功率是0.2dB,那么有分压电路之后,1个DAC值只改变功率0.2*分压比。可以有效降低PA输出功率对DAC值的敏感度。
尽量按参考设计来,如果改变电阻值来增加PA输出功率,电流变大,不是理想措施。
l路过,学习了
好的,学习了,多谢各位
是PWM波吧?积分成电压的。
申明:网友回复良莠不齐,仅供参考。
上一篇:EDGE开关谱余量不足
下一篇:CDMA PA调试

